Servicios Personalizados
Revista
Articulo
Indicadores
Links relacionados
-
Citado por Google -
Similares en Google
Compartir
Water SA
versión On-line ISSN 1816-7950versión impresa ISSN 0378-4738
Water SA vol.50 no.4 Pretoria oct. 2024
https://doi.org/10.17159/wsa/2024.v50.i4.4125
RESEARCH PAPER
Critical reflections on existing lawful water uses (ELUs) in South African water law
Germarie ViljoenI; Jurie MoolmanII; Nic OlivierIII
IFaculty of Law, North-West University, Hoffman Street, Potchefstroom, South Africa
IIUnit for Environmental Sciences and Management, North-West University, Hoffman Street, Potchefstroom, South Africa
IIIExtraordinary Professor, Faculty of Law, North-West University, Hoffman Street, Potchefstroom, South Africa
ABSTRACT
The National Water Act 36 of 1998 (NWA) introduced a new water law framework for South Africa. According to the NWA, all water uses must be authorised in terms of a water use licence, unless the water use constitutes a Schedule 1 water use, falls under a general authorisation, the need for a licence is dispensed with, or is recognised as an 'existing lawful water use' (ELU). This paper provides a critical analysis of the ELU concept within the context of South African water law. It explores the complexities and challenges associated with ELUs, including their validation, verification and registration, and also reviews recent case law that has helped to elucidate certain key aspects of ELUs. The paper underscores the necessity for more specific legislation to address these ambiguities and uncertainties. Additionally, it critically assesses the potential implications of the recently published National Water Resource Strategy III and the National Water Amendment Bill of 2023. This Bill proposes to abolish the right to declare an ELU, and to empower the relevant authority to impose conditions and/or obligations on ELUs as well as to curtail current ELU volumes.
Keywords: Water Use Authorisation, existing lawful water use (ELU), National Water Act 36 of 1998, (NWA), National Water Resource, Strategy III, National Water Amendment, Bill of 2023, case law, water law, water use
INTRODUCTION
South Africa is a water-stressed country where the scarce water resources remain unequally distributed due to the country's political past (DWS, 2023a; Tempelhoff, 2017). The Water Act 54 of 1956 (RSA, 1956) reflected the apartheid-era policies, especially in reinforcing the differentiation between public and private water (see sections 1(xiii) and 1(xiv) of the 1956 Water Act). The Act's distinction between public and private water not only led to conflicts and competing claims over water resources but also reinforced ethnic segregation (Kidd, 2009; Tewari, 2009). Although the 1956 Water Act did not explicitly define 'water ownership, it allowed landowners to claim exclusive-use rights to water originating from or flowing over their property (Pienaar and Van der Schyff, 2007). Predominantly in the hands of the white minority, land ownership thus became a gatekeeper for access to these water resources. The riparian rights principle and the concept of private water restricted, and excluded, many of the majority black population (in a generic sense) from accessing and using water, due to affordability or lack of riparian land rights (Bronstein, 2002). Regrettably, the legal status of water rights and customary water laws within the traditional communities, the former so-called homelands, and black peri-urban regions received inadequate scholarly attention (Van Koppen et al., 2024).
Following South Africa's democratisation in 1994, and in response to the dire realities of unequal access to water, the legislature introduced an entirely new water law framework with the promulgation of the National Water Act 36 of 1998 (NWA; RSA, 1998). Central to the NWA is the concept of public trusteeship which encapsulates the idea that the country's water falls under the centralised control of the national government, as public trustee, to ensure, among other things, the allocation, management, use, conservation, and equality of access to this scarce resource (section 3 of the NWA). Accordingly, the national government regulates the use, flow, and control of all water, using various authorisations. All water uses must therefore be authorised in terms of a water use licence (section 22 of the NWA), unless the water use constitutes a Schedule 1 use, the water use falls within the ambit of a general authorisation as referred to in Part 6 of the NWA, the need for a licence is waived, or the use constitutes an existing lawful water use (ELU). The ELU permits the continuation, under certain conditions, of an existing water use if the right is verified, validated and registered.
However, this transformation raises questions about water rights that existed before the implementation of the NWA. It raises concerns about which pre-existing water use rights, established under laws prior to the NWA, are recognised by the Act, and how these rights should continue. Considering recent developments seen in case law (Minister of Water and Sanitation v Fourie (6437/2019) [2023] ZALMPPHC 79 and Forestry South Africa v Minister of Human Settlements, Water and Sanitation (777/2022) and Minister of Human Settlements, Water and Sanitation v Forestry South Africa (824/2022) [2023] ZASCA 153) and the publication of the National Water Amendment Bill of 2023, the need for ongoing research in the area of ELUs becomes evident. Clarity and certainty in the field of ELUs are imperative not only for ensuring legal compliance, resolving disputes and maintaining legal certainty, but also for supporting sectors such as agriculture and industry, and for ensuring equitable distribution of water resources.
RESEARCH METHODOLOGY
The discussion in this article is structured to explore the various existing dimensions of ELUs in South African water law with reference to two recent court cases and the potential implications for the recently published National Water Amendment Bill of 2023, should it be enacted. The paper first aims to build a foundational understanding of the meaning, purpose, and importance of ELUs in the management of South Africa's water resources under the current regulatory framework established by the NWA. The paper then shifts focus to the complex legal issues, challenges, and uncertainties surrounding ELUs. This section delves into the practical and regulatory hurdles in applying and managing ELUs, covering aspects such as their validation, verification, registration, exemptions from legal authorisation, and their potential discriminatory implications. The discussion then progresses to reflect on two recent court cases that highlight persisting ambiguities around ELUs. These cases are crucial for understanding how the ELU framework functions in practice within legal and governance settings. Finally, the paper presents an overview of the recent 2023 National Water Resource Strategy III (NWRS-III: DWS, 2023a) and the National Water Amendment Bill of 2023. These measures suggest significant changes to the current ELU regime. The discussion furthermore explores the difficulties and complexities the 2023 Bill might introduce to the established ELU framework. The article concludes with reflections on the potential impacts of the proposed changes, should they be enacted.
BACKGROUND TO THE RECOGNITION AND CONCEPTUALISATION OF ELU
Following South Africa's democratisation in 1994, the country embarked on a journey to mend past divisions and build a society founded on democratic values, social justice and fundamental human rights (Preamble to the Constitution of the Republic of South Africa, 1996 (the Constitution; RSA, 1996)). Section 27(1) (b) of the Constitution explicitly guarantees equitable access to sufficient water resources, mandating the state to develop and implement reasonable legislative and other measures to achieve the progressive realisation of this constitutional right. The political transformation therefore created an opportunity for legislative reform, paving the way for the development and promulgation of water legislation aimed at addressing past and racial inequalities (Karodia and Weston, 2001).
One significant outcome of this legislative review process was the adoption of the 1996 'Fundamental principles and objectives for the new water law in South Africa' (DWAF, 1997a). The principles and objectives covered a range of areas including legal aspects of water (Principles 1-4), the water cycle (Principles 5-6), priorities in water resource management (Principles 7-11), approaches to managing water resource management (Principles 12-21), water institutions (Principles 22-24), and water services (Principles 25-28). Although not legally binding, these principles and objectives steered a consultation and research process, leading to the development of the 1997 White Paper on a National Water Policy for South Africa (DWAF, 1997b). The White Paper outlined new, integrated policy positions for protecting, using, developing, conserving, managing, and controlling the country's water resources. Following the White Paper, the NWA was drafted and enacted.
The NWA's primary aim is to 'provide for fundamental reform of the law relating to water resources' (long title and section 2 of the NWA). The preamble to the NWA states that water is a scarce and unevenly distributed national resource that belongs to all people. To facilitate the notion that water belongs to all people, the legislature introduced the concept of public trusteeship as stated above. Section 3 of the NWA stipulates that the country's water falls under the centralised control of national government as the public trustee to, inter alia, improve the allocation, management, use, conservation, and equality of access to this scarce resource.
The national government through the Minister, acting as public trustee, therefore regulates the use, flow, and control of all water in South Africa. This regulatory role includes managing water use equitably and sustainably through an administrative system of use rights (Viljoen and Bosman, 2022). As the public trustee, the Government bears the fiduciary responsibility to allocate the country's water resources in the public interest, primarily through a system of authorisations. Essentially, all forms of water use rights - including taking and storing water, activities that reduce stream flow, waste discharges, and disposals, altering watercourses, extracting underground water for specific purposes, and recreational uses - now require official authorisation from the Government (sections 21 and 22 of the NWA).
Chapter 4 of the NWA mandates that all water uses must be authorised through a water use licence, except in cases where the use is classified as a Schedule 1 water use, falls under a general authorisation, the need for a licence is dispensed with, or is considered an ELU. Existing lawful water users have certain rights and privileges. The explanatory note to Part 3 of the NWA summarises the content of ELUs as follows:
This Part permits the continuation under certain conditions of an existing water use derived from a law repealed by this Act. An existing lawful water use, with any conditions attached, is recognised but may continue only to the extent that it is not limited, prohibited or terminated by this Act. No licence is required to continue with an existing lawful water use until a responsible authority requires a person claiming such an entitlement to apply for a licence. If a licence is issued it becomes the source of authority for the water use. If a licence is not granted the use is no longer permissible.
The notion 'ELU, is defined in section 32 of the NWA:
32(1) An existing lawful water use means a water use -
(a) Which has taken place at any time during a period of two years immediately before the date of commencement of this Act and which -
(i) Was authorised by or under any law which was in force immediately before the date of commencement of this Act;
(ii) Is a stream flow reduction activity contemplated in section 36(1); or
(iii) Is a controlled activity contemplated in section 37(1); or
(b) Which has been declared an existing lawful water use under section 33 and which -
(i) was authorised by or under any law which was in force immediately before the date of commencement of the Act;
(ii) is identified as a stream flow reduction activity in section 36(i); or
(iii) is identified as a controlled activity in section 37(1)
(2) In the case of -
(a) a stream flow reduction activity declared under section 36(1); or
(b) a controlled activity declared under section 38, existing lawful water use means a water use which has taken place at any time during a period of two years immediately before the date of the declaration.
An example of a stream flow reduction activity is the "use of land for afforestation which has been or is being established for commercial purposes" (section 36(1)(a) of the NWA), and of a controlled activity, the "irrigation of any land with waste or water containing waste generated through any industrial activity or by a waterwork" (section 38(1)(a) of the NWA). Sections 33-38 of the NWA outline the process for declaring a water use as an ELU (section 33), provide the authority to continue with an ELU (section 34), and detail the verification process for ELUs (section 35 of the NWA).
Declaration of water use as an ELU
Section 33 of the NWA permits the declaration of any water use not considered under section 32(1)(a) as an ELU. This applies if the water use either occurred during the qualifying period but was discontinued for valid reasons, or if it did not occur during the qualifying period but would have been lawful and if reasonable steps towards initiating this use have been undertaken:
(1) A person may apply to a responsible authority to have a water use which is not one contemplated in section 32(1)(a), declared to be an existing lawful water use.
(2) A responsible authority may, on its own initiative, declare a water use which is not one contemplated in section 32(a), to be an existing lawful water use.
(3) A responsible authority may only make a declaration under subsections (1) and (2) if it is satisfied that the water use-
(a) took place lawfully more than two years before the date of commencement of this Act and was discontinued for good reason; or
(b) had not yet taken place at any time before the date of commencement of this Act but
(i) would have been lawful had it so taken place; and
(ii) steps towards effecting the use had been taken in good faith before the date of commencement of this Act.
(4) Section 41 applies to an application in terms of this section as if the application had been made in terms of that section.
It is important to note that the NWA did not determine a date by which applications for the recognition of ELUs had to be submitted to the Department or by which ELUs had to be recognised by the Department.
Authority to continue with ELU
Section 34 of the NWA provides that a person, or that person's successor-in-title, may continue with an ELU until its replacement by a water use licence issued in terms of the NWA. An ELU, along with any attached conditions (section 34(1)(a)), is therefore acknowledged and may continue unless it is restricted, prohibited, or terminated by the Act (section 34(1)(c)). Notably, a licence is not required to carry on with an ELU until a responsible authority requests the person claiming such a right to apply for a licence.
Verification, validation and registration of existing water uses
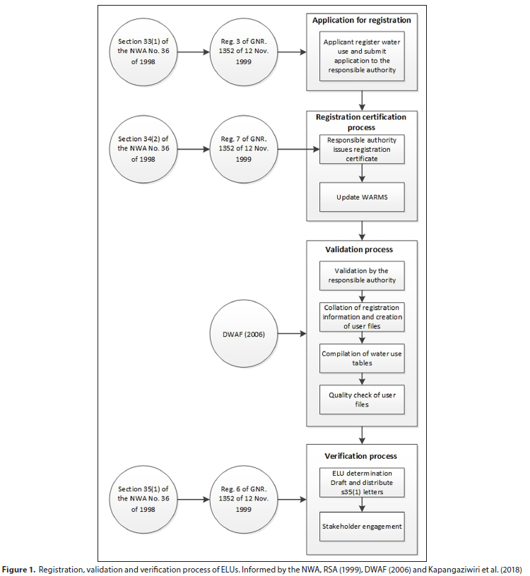
During the period before the enactment and implementation of the NWA, it became apparent that a significant flaw in the governance system exists. There was no national framework, inventory, or database that captured and tracked water use and users. The absence hereof had been a contributing factor to the unlawful and unsustainable water use in the country at the time (Kapangaziwiri et al., 2018). In response hereto, the South African Government, through the then Department of Water Affairs and Forestry, embarked on a process to establish and maintain a comprehensive national database of water users, as contemplated by section 139 of the NWA.
This initiative was designed to precisely measure and determine water use levels, assess the legality of water use, and to reallocate water that is either unused or used illegally. In 1999, 'Regulations requiring that a water use must be registered, (GNR 1352 in Government Gazette 20606 of 12 November 1999 (1999 Regulations)) (RSA, 1999) were issued in terms of the NWA, specifying that anyone using water as described in section 21 of the NWA (listed water uses) must register such use on an application form obtained from the Department and submit the completed form to the responsible authority. The Department had to, as soon as possible, issue a registration certificate to the applicant (regulation 7(1)). Section 151(1)(g) of the NWA further indicated that failure to register an ELU is an offence.
Due to confusion as to which rights need to be registered, a Notice to Register Water Use (GN 3138 in Government Gazette 48187 of 10 March 2023) (RSA, 2023) excluded some water uses from registration, namely Schedule 1 water uses, as well as water use by members of irrigation boards, water user associations, and government water schemes in distribution systems.
Although the 1999 Regulations' wording of the sequence of steps to be followed by the responsible authority leaves much to be desired, it is suggested that the issuing of the registration certificate is not the final step. The extent or lawfulness of the relevant water use must be determined by the responsible authority based on their verification of the information supplied in the submitted application form (section 35 of the NWA read with regulation 6(1)). As soon as possible on submission of an application form completed to the satisfaction of the responsible authority, a registration certificate must be issued by the responsible authority (regulation 7(1)).
According to the case of Minister of Water and Sanitation v Fourie (6437/2019) [2023] ZALMPPHC 79 (Fourie case, see discussion below) all other prescribed steps (in terms of the NWA and the 1999 Regulations) are implemented only after the compulsory regulation 7(1) registration certificate has been issued (see Fig. 1). Following registration, the term 'validation', though not formally defined in the NWA, involves determining the identity of the water user, the specific purpose of water usage, the quantity of water used, and the geographic location of the water use. On the other hand, 'verification, as provided for in section 35 of the NWA, focuses on verifying the lawfulness or extent of an existing water use. Once a final determination of the extent of existing lawful use has been made, any unlawful water use must cease.
Accordingly, a Water Use Registration Certificate does not automatically render a water use lawful (Rapson and Kilner, 2018). The registration certificate does not grant a right to use water, nor does it confirm that the water use is lawfully undertaken. The purpose of registering water uses is merely for the Department of Water and Sanitation (DWS) to monitor water use in South Africa; including who is using water, where it is being used, its purpose, and the quantity being used. In fact, to confirm the lawfulness of a registered water use, the DWS must carry out a validation and verification process. As indicated, the DWS, under section 35(1) of the NWA, may issue a notice to registered users to validate their use. The main objective of this exercise is to determine the ELU of water resources (Kapangaziwiri et al., 2018).
The potential confusion regarding the order of procedures, in that registration precedes verification and validation, is just one of the many uncertainties and challenges in the ELU regime.
CHALLENGES AND UNCERTAINTIES
The concept of ELUs in South Africa is mired in a range of challenges this paragraph sets out to explore. As will be indicated in more detail below, these include intricate technicalities and administrative complexities in the validation and verification processes. A key aspect of these processes, the Water Authorisation and Registration Management System (WARMS), faces challenges, such as maintaining up-to-date and accurate data. Additionally, uncertainties relate to equity and legal reforms, along with the often-ambiguous interpretation of empowering legislation. Issues also arise concerning the rights associated with historical water usage as per pre-NWA laws and the terms under which such usage can persist. Adding to these complexities is the reluctance of water users to register their usage, a factor that significantly affects the overall control of water resources in South Africa. The reluctance continues despite assurances of compensation under section 22(6) of the NWA.
Technical and administrative aspects of the validation and verification process
A major concern is the complexity of the validation process, which is highly technical. This process involves different methodologies used to verify the actual water used within the qualifying period - 2 years immediately before the date of commencement of the NWA. Despite the complexity of these methods, which range from aerial photography to remote sensing, and the manual digitisation of data, there has been a lack of scientific documentation of these methods, as pointed out by Kapangaziwiri et al. (2018). To address this gap, efforts have been made to demystify the validation process for water users, particularly those undergoing registration. These efforts include the publication of the Guide To Verifying The Extent of Existing Lawful Water Use by the Department of Water Affaairs and Forestry in 2006 (DWAF, 2006).
In turn, the verification process is primarily an administrative process. This process demands considerable human resources and is time-consuming, reflecting the complexities and responsibilities inherent in ensuring compliance with water use regulations (Movik and De Jong, 2011).
The Water Authorisation and Registration Management System (WARMS)
The WARMS serves as South Africa's official national register of water use defined in terms of section 139(2)(d) of the NWA. As of 2014, WARMS reportedly contained about 80 000 registrations from 18 000 water users (Van Koppen and Schreiner, 2014). One may argue that these figures have increased following the completion of validation and verification in regions like the Olifants-Doorn Water Management Area (WMA) and Upper Orange WMA (Kapangaziwiri et al., 2018). Furthermore, with the recent initiation of similar processes in the Breede-Gouritz WMA, the number of registrations in WARMS is likely to have further increased (BGCMA, 2017).
Apart from the demanding nature of the validation and verification processes, and the extensive resources needed to maintain current data (Schreiner, 2013), the WARMS faces challenges due to the lack of clarity and unfamiliarity regarding the information on post-1994 land ownership transfers, especially in the context of South Africa's land reform programmes and water use rights exercised in the former homelands.
Equity and reform
The concept of ELUs is often criticised for perpetuating inequality in water access. This criticism is firmly grounded in the historical context of the country. Historically, apart from customary water rights that applied in the former so-called homelands (independent states and self-governing territories), the black majority was largely restricted from owning land, resulting in a lack of formal water rights. In contrast, the white minority, especially large-scale irrigation farmers, secured water rights through the concept of riparian rights and the notion of private water. This historic imbalance enabled large-scale water users to acquire an ELU more easily, reinforcing the existing disparities in water access even after 1998 (Van Koppen and Schreiner, 2014; Van Koppen et al., 2014).
Recent statistics published by the DWS confirm the highly skewed reality of water allocations towards historically advantaged groups. An analysis of water distribution based on ELUs reveals a significant disparity: out of the total 5.83 billion cubic meters (m3) allocated, 5.74 billion m3, representing 98.54%, is designated to 'historically advantaged individuals' (HAIs), while only 90 million m3 (a mere 1.46%) is allocated to the 'historically disadvantaged individuals' (HDIs) (Bega, 2023; DWS, 2023b). Additional available data within the Inkomati-Usuthu WMA underscores the unequal distribution of water allocation. Statistics indicate that of the 2 213 registered water users within the catchment, 97% are white men, and that 7% of all registered water users take up to 83% of the total registered water volumes (Van Koppen et al., 2024). Recent figures also indicate that this trend is continuing within the water management area. Within 5 years (2015-2020) a total of 180 applications for water use were submitted to the Inkomati-Usuthu Catchment Management Agency (lUCMA). The bulk of the applications were dominated by white men (66%), followed by black men (33%) and white women (1%) (lUCMA, 2021).
It is, however, important to note that the Department's statistics regarding racial distribution might not be fully supported by data. This limitation not only arises from the administrative challenges set out above, but also because its analysis only includes licensed water users. It is essential to recognise that a water use licence is just one of four types of water use authorisations. In addition to these licences, other forms, such as those under Schedule 1, ELUs, and general authorisations should also be considered for a comprehensive view (Bega, 2023). In fact, another possible anomaly arises when one considers the allocation schedules following compulsory licensing processes. From these, a considerable number of users are corporate entities, not individuals, and these entities may not always be attributed to race or even gender.
Moreover, the scholarly debate on the perpetuation of inequality must be carefully pursued to take into account customary water rights in the former homelands, or farmland acquired on the open market by black individuals, for example. In fact, the broader context of land reform in South Africa, particularly evident in the recent shifts in land ownership, may offer a different perspective on the racial allocation of ELUs. The transformation of many commercial farms into corporate entities and trusts, as well as the transfer of formerly white-owned lands to restitution beneficiaries, may potentially present a varied and nuanced landscape of ELU distribution across racial lines.
Despite these changes, black individuals still face challenges in formally recognising and defending their pre-1998 customary (and other de facto as well as formally allocated) water uses. These enduring inequalities continue to affect post-1998 licensing and compulsory licensing practices (Van Koppen and Schreiner, 2014).
Recent interpretations of existing legislation: reflections on court cases
To illustrate additional complexities and ambiguities surrounding the interpretation of ELUs in South Africa, recent court decisions highlight the intricacies and challenges in the field of ELU interpretation. The cases not only highlight the ongoing debates and uncertainties within the legal domain but also shed light on the broader implications for water resource management and policy implementation in the country. The two cases are the Fourie case and the Forestry SA case.
Minister of Water and Sanitation v Fourie (6437/2019) [2023] ZALMPPHC 79
Facts of the case
On 15 April 2021 the Limpopo High Court ordered that the DWS process and register the respondents' (Fourie and others) ELU applications under the relevant regulations. The respondents claimed that they each possessed an ELU as outlined in section 32(1)(a) of the NWA. They followed the procedure set out in the 1999 Regulations to register their ELUs with the DWS. The process included the registration of water use by an applicant and the compulsory issuance of a registration certificate by the responsible authority under regulation 7(1) (Fourie case, para. 13). However, when the DWS failed to issue the registration certificates, the respondents sought and obtained mandatory relief in the main 15 April 2021 application (Fourie case, para. 13). In the 2023 Fourie case, the applicants (the then Minister of Water and Sanitation and others) approached the court to rescind the 15 April 2021 judgment (para. 1, 27).
Questions before the court
The applicants, amongst others, argued that the initial 15 April 2021 order was issued in their absence and without their involvement in the legal proceedings (Fourie case, para. 3). The court rejected this contention. in addition, the applicants based their defence on various administrative grounds. Firstly, that the respondents should have used the procedure set out in the Promotion of Administrative Justice Act 3 of 2000 (PAJA) and not approached the courts directly (Fourie case, para. 12.2). Secondly, that the respondents could have appealed the Department's decision in the Water Tribunal (Fourie case, para. 12.2). Thirdly, that the respondent's failure to utilise the latter option makes their application untenable because they have not exhausted all the available internal (administrative) remedies.
Fourthly, that according to the applicants' interpretation of the NWA, the respondents were not entitled to be registered for water use (Fourie case, para. 12.5).
In opposing the application for rescission of the High Court judgment, the respondents raised a number of issues. Firstly, that according to section 1 of the PAJA, administrative action is defined is "any decision made, or failure to make a decision, by a state organ when exercising a power or performing a public function under any legislation" (Fourie case para. 15). For a decision to be eligible for review, it must indeed be a decision (Fourie case para. 15). The respondents were of the view that all that is required is the (compulsory) registration of their ELU in accordance with regulations 3-7 (Fourie case, para. 15), which does not involve any decision by the responsible authority. PAJA, according to them, has therefore not been applicable. They argued that the non-issuance of a registration certificate is not subject to review, leaving their only recourse to file an application at the court (Fourie case, para. 16).
The respondents further argued that the applicants misunderstood the distinction between verifying ELUs and their registration (Fourie case para. 18). According to section 35(1) of the NWA, the verification process begins when the responsible authority sends a written notice to an individual claiming an entitlement to water use, instructing them to apply for verification of that use. This verification process follows on registration (Fourie case, para. 18). The only way the Minister can be aware of an individual's claim to entitlement to a water use is if that individual has registered his or her water use.
Judgment
The court dismissed the application for rescission of the 15 April 2021 judgment. It found that the respondents submitted valid registration forms as required per the 1999 Regulations and section 26(1)(c) of the NWA. Consequently, DWS was instructed to issue registration certificates to the respondents in line with regulation 7(1). Moreover, the court acknowledged that the respondents are entitled to registration simply by asserting an ELU. The process of verification is a distinct (further) matter altogether.
Forestry South Africa v Minister of Human Settlements, Water and Sanitation 2024 (3) SA 400 (SCA)
Facts of the case
The appellants (Forestry South Africa (Forestry SA)) appealed decisions of the Western Cape Division of the High Court in Cape Town to the Supreme Court of Appeal (SCA). The SCA delivered its judgment on 15 November 2023. The SCA judgment combined two appeals, referred to as the Forestry SA appeal and the Statutory Authorities' appeal. The appeal revolved around two principal issues, namely the regulation of ELUs and the continuation of ELUs.
In the High Court, Forestry SA (the appellant in the case), filed an application seeking a judicial interpretation of specific provisions of the NWA. Forestry SA, representing South African timber growers, sought declaratory relief on sections 36(1) and 32 of the NWA. These sections categorise the use of land for commercial afforestation as a 'stream flow reduction activity' and recognise it as an ELU. The key contention was over the interpretation and implementation of section 35 of the NWA, which empowers the responsible authority to assess and verify the lawfulness and scope ofthe claimed water use. Forestry SA aimed to obtain a declaratory order that its water use, as part of aflorestation (flow activity), should not require authorisation under any laws that were effective before the commencement of the NWA. This position, however, was opposed by the then Minister of Human Settlements, Water and Sanitation (now Minister of Water and Sanitation), the DWS, along with catchment management agencies and the Water Tribunal, collectively referred to as Statutory Authorities.
The second issue raised by Forestry SA (referred to as the 'species issue') pertained to section 34 of the NWA. Forestry SA sought legal clarification on the rights associated with continued ELU, particularly emphasising that these rights should not restrict the planting of specific tree species. This aspect focused on ensuring that the legal entitlements to use water for afforestation included the freedom to choose any specie or genera of trees without being limited to certain species or genera.
In the High Court, Acting Judge Hockey held that water use as a flow activity should have been subject to authorisation in terms of legislation that was in effect before the NWA came into force. The High Court emphasised that water use, identified in section 32(1)(a)(ii) of the NWA as a flow activity, must be lawful water use (authorised in terms of the then existing law) and not just usage that occurred during the 2-year qualifying period specified in section 32 of the NWA (Forestry SA case para. [8]). Consequently, the High Court declined to grant Forestry SA the declaratory order they sought regarding this 'recognition issue'. As a result, the High Court found it unnecessary to address the 'species issue', which was the second point of declaratory relief requested by Forestry SA.
In its appeal to the SCA, Forestry SA raised two main issues, namely (i) the regulation of ELUs and their continuation, otherwise referred to as the 'recognition issue' and (ii) the 'species issue'. Firstly, in relation to the 'recognition issue', Forestry SA asked the court to determine that an ELU as a flow activity is not subject to authorisation by, or under, any law that was in force immediately before the commencement of the NWA. Section 34 of the NWA merely provides that a person may continue with an ELU, subject to any existing conditions or obligations attached to that use. Secondly, with regard to the species issue, Forestry SA contended that with respect to flow use, the conditions and obligations stipulated in section 34 do not limit the planting of specific species (or genera) of trees.
Questions before the Supreme Court of Appeal (SCA)
The question presented to the SCA was: what were the rights related to ELUs as established by the law prior to the enactment of the NWA (the so-called pre-commencement water use), and on what grounds could such use continue under the new legal framework? In their interpretative exercise, the SCA determined that section 32(1)(a)(i), (ii) and (iii) of the NWA distinguishes between three types of pre-commencement water use (Forestry SA case para. 33-34).
Forestry SA specifically sought judicial clarification (declarator) on what constitutes a flow activity as per section 36(1) of the Act. Section 36(1) identifies two types of activities: firstly, the use of land for commercial aflorestation, and secondly, any activity designated by the Minister as a flow activity, concerning a specific crop or other vegetation.
Forestry SA wanted to establish whether its members, who were involved in commercial forestry as a flow activity, were recognised as having an ELU under the Act solely on the basis that such use was not authorised by a law in effect immediately before the NWA's commencement. Forestry SA argued that no specific authorisation was needed in the past, while the Statutory Authorities (the respondents) maintained that for flow activity to be recognised as an ELU, it must have been lawful under the laws applicable during the 2-year qualifying period prior to the NWA. According to the Statutory Authorities, if the flow activity was unlawful during this 2-year pre-commencement period, it could not be retroactively legalised by the NWA.
As regards to the 'recognition issue', the SCA in its majority judgment determined that the legislature deliberately and intentionally identified three distinct types of pre-commencement water uses, which, according to the SCA, are the following (Forestry SA case para. 33-34):
(i) authorised water use: water use that 'was authorised by or under any law which was in force immediately before the date of commencement of this Act' (section 32(1)(a)(i));
(ii) flow activity: water use that 'is a stream flow reduction activity contemplated in section 36(1)' (section 32(1)(a)(ii)); and
(iii) controlled activity: water use that is a controlled activity as contemplated in section 37(1). Section 37(1), in turn, defines five sub-categories of controlled activity.
The SCA maintained that a water use is lawful if it fits into any one of these three defined categories. For clarity and precision in interpretation, the SCA argued that each type should have its own distinct definition, implying that one type of pre-commencement water use should not be defined by referring to another type. As a result, the definition of 'flow activity' under the NWA does not incorporate the requirement of 'authorised use.'
The structure of section 32(1)(a) of the NWA, therefore, allows for water use to be considered an ELU, even if it does not meet the lawfulness element of the 'authorised use' criteria specified in section 32(1)(a)(i). An ELU can thus either be classified as a 'flow activity' (section 32(1)(a)(ii)) or a 'controlled activity' (section 32(1)(a)(iii)). The court was of the opinion that applying the lawfulness element of the 'authorised use' requirement to 'flow activity' or 'controlled activity' would obscure the three above-mentioned distinct types of pre-commencement water use defined by the NWA. The SCA posited that incorporating 'lawfulness' as an essential element of 'flow activity' creates unnecessary redundancy in interpreting section 32(1)(a) of the NWA, and thus is not part of the requirements of 'flow activity' (Forestry SA case para. 48):
Flow use, by contrast, references the use of land for afforestation established for commercial purposes (within the meaning of section 36 of the Act) that was not subject to prohibition nor authorisation under old order law, and was so used as an exercise of existing property rights.
The court then revisited the concept of 'authorised use' and examined the legislation applicable to commercial forestry before the NWA's commencement. The SCA came to the conclusion that Forestry SA should have been granted the declarator sought for in the High Court (Forestry SA case, para. 53).
The second issue before the SCA addressed Forestry SA's second motion (the 'species issue'), asserting that section 34(1)(a) of the NWA does not limit or restrict ELUs concerning stream flow reduction activities for commercial afforestation to the planting of specific tree genera (Forestry SA case, para. 27). In other words, the relief sought was to clarify that the entitlement to continue an ELU did not limit the section 32(1)(a)(ii) flow activity to the planting of specific species of trees. In this regard, reference was made to section 34 of the NWA that stipulates that an ELU may continue to exist, albeit under the above-mentioned specified kinds or criteria. The first concerns 'any existing conditions or obligations' attached to the ELU; secondly, it involves the possibility of replacing the ELU with a license; and thirdly, section 34(1)(c) subjects an ELU to additional limitations or prohibitions imposed by or under the NWA.
The court emphasised an important distinction between the first type of authority to continue with an ELU (section 34(1) (a)), and the two subsequent types (sections 34(1)(b) and (c)).
Section 34(1)(a) pertains to existing conditions, where the ELU was formally recognised before the commencement of the NWA. Sections 34(1)(b) and (c) outline alternative methods to continue with an ELU where it was not formally recognised. The SCA differentiates between retrospective restrictions on an ELU, established with the recognition of rights at the commencement of the NWA, and prospective restrictions, which may arise from the NWA's regulatory powers or from direct limitations the Act places on ELU (Forestry SA case, para. 62).
The SCA therefore determined that the conditions and obligations in section 34(1)(a) of the NWA relate to the rights of flow activities recognised by the Act, at the time of the NWA's commencement. These conditions and obligations are not a result of new regulatory powers introduced by the NWA, which powers may be provided for in sections 34(1)(b) and (c). The SCA thus held that the obligations and conditions in section 34(1)(a) of the NWA do not limit or restrict ELUs for stream flow reduction activities in commercial aflorestation regarding the planting of specific species or genera of trees - except where such limitations were already attached to the ELU at the commencement of the NWA.
The Statutory Authorities sought a judicial interpretation of section 35 of the NWA, which deals with the verification of existing water uses. According to section 35, the responsible authority is tasked with verifying two dimensions of water use: firstly, whether the claimed water use qualifies as an ELU under section 32 and, secondly, the extent of the ELU. More specifically, the question was whether the extent of an ELU, as a flow activity, referred to the amount of water used, or the extent of land used. To this end, section 36(1)(a) of the NWA describes "the use of land for afforestation ... for commercial purposes". This definition focuses on the extent of land use rather than the amount or volume of water used. From this the SCA concluded that verifying the extent of flow activity should be based on the land used, not the volume of water consumed. Thus, if someone is entitled to an ELU as a flow activity, its extent is measured by the land used, not the water used.
Judgment
In the SCA judgment, Forestry SA's appeal succeeded regarding the 'recognition issue' and substantially so for the 'species issue'. The court declared that an ELU related to stream flow reduction activity for commercial aflorestation, as referred to in section 32(1)(a)(ii) of the NWA, does not require authorisation "by or under any law in force immediately before the commencement of the Act" (Forestry SA case, para. 85). The obligations and conditions in section 34(1)(a) of the NWA do not restrict an ELU for commercial afforestation's stream flow reduction activities to specific tree species or genera, except where such restrictions already existed at the time of the NWA's commencement (Forestry SA case, para. 85).
Regarding the verification question, the SCA held that the type of trees used for commercial aflorestation, whether established before or during the qualifying period, cannot influence the responsible authority's verification of the lawfulness or extent of an existing flow activity. (Forestry SA case, para. 85).
The authors support the careful analysis and interpretation of the NWA and old order legislation by the Court and agree with its findings relating to both the meaning of the three distinct types of pre-commencement water uses (as set out in section 32(1)(a) of the NWA) and the verification of the lawfulness or extent of an existing flow activity (as set out in section 36). In summary, the judgment brought clarity to a complex matter.
NEW DEVELOPMENTS
The complexities and challenges encountered, as set out above, necessitated the need for more explicit strategic guidance and legislation. Consequently, the National Water Resource Strategy III and the Draft National Water Amendment Bill of 2023 were published. The pertinent question now is whether these new measures will clarify existing issues or add further complexities to the ELU regime.
National Water Resource Strategy III
Chapter 2 of the NWA mandates the Minister to establish a National Water Resource Strategy (NWRS). This strategy serves as a comprehensive framework for safeguarding, utilising, developing, conserving, managing, and controlling the nation's water resources. The NWRS is a binding document for all authorities and institutions operating under the NWA, and it undergoes periodic reviews. The first edition of the NWRS was published in 2004, followed by the second edition in 2013. The third edition, NWRS-III, was published in 2023.
Chapter 8 of the NWRS-III focuses on regulating the water sector in the country. This regulation includes the authorisation of water use to ensure the equitable and sustainable use of water in the public interest, amongst others. The chapter confirms that water use may be permissible or authorised in one of four ways: either under Schedule 1 of the NWA, through a general authorisation, as an ELU, or in terms of a water use license (DWS, 2023a). Chapter 8.3 of the NWRS-III addresses challenges and issues related to water use under the ELU provision of the NWA. It states that the ongoing use of water under the ELU clause is obstructing the redistribution of water resources and the efficient regulation of water use (DWS, 2023a). Furthermore, it confirms that the process of validating and verifying ELUs remains incomplete. This poses serious challenges to the monitoring of water use and enforcement of legal requirements within the agricultural sector, especially (DWS, 2023a).
Chapter 18 of the NWRS-III addresses legislative and policy gaps in the water sector. The DWS is committed to amending the country's water regulatory framework. In fact, this has led to the development of the 2023 National Water Amendment Bill and the National Water Services Amendment Bill. In addressing legislative and policy gaps, the NWRS-III emphasises the importance of collaborating with sector partners to align legislation, minimise regulatory burdens where possible, and remove regulatory obstacles to water re-use. Chapter 18 furthermore underscores the significance of equity in the context of water reform in South Africa. In no uncertain terms, the NWRS-III states that the "existing legal framework and policy does not adequately respond to the objective of redress [...] in terms of advancing equity considerations". It continues that the proposed legislation must ensure not only the protection of existing water rights, but must also provide water availability for redress.
The proposed legislation is expected to confront and resolve major challenges that are currently impeding fair and equitable water distribution, with a significant focus on ELUs. The proposed legislation seeks to address ELUs in a manner that promotes advancement toward equity and redress, while also ensuring that existing water users are not unfairly disadvantaged (DWS, 2023a).
Draft National Water Amendment Bill, 2023
In November 2023, the Minister of Water and Sanitation published the National Water Amendment Bill (NWAB) for public consultation (GN 4097 in GG 49733 of 17 November 2023). The Water Services Amendment Bill, 2023 was simultaneously published, and addresses amendments to the Water Services Act 108 of 1997 (WSA). The focus of this article is on the NWAB.
The 2023 NWAB outlines its key objectives in its long title. Three primary goals include (i) ensuring equitable allocation of water resources and optimising water use in line with the guiding principles of the NWA, (ii) repealing the current provisions that permit the declaration of ELUs; and (iii) introducing provisions for additional controlled activities related to water use.
The 2023 NWAB proposes a series of changes to the sections of the NWA concerning ELUs. It suggests amending section 32 of the NWA, which defines ELU, by deleting subsection 32(1)(b), a move that appears to be linked to the intended repeal of section 33. Section 33, which addresses the declaration of water use as an ELU, is slated for repeal. Additionally, section 34, granting authority to continue with an ELU, will be amended. This includes the insertion of a new subsection 34(1)(b) to allow the imposition of new conditions by the responsible authority, and a new provision to enable the authority to curtail water volumes that become available due to a failure by water users to fully exercise their ELU volume for a period specified by the Minister. Section 35, related to the verification of existing water uses, seemingly remains unaltered. Finally, section 37, dealing with controlled activities, will be amended to introduce a new sixth controlled activity, specifically the exploration or production of onshore naturally occurring hydrocarbons, which includes, but is not limited to, fracturing and/or underground gasification. Currently, it is listed as a controlled activity in the Regulations to the Act. The 'Proposed regulations pertaining to the exploration and the production of onshore oil and gas requiring hydraulic fracturing' were published by the Department of Forestry, Fisheries and the Environment on 11 July 2022 (GN 2273 in GG 47112).
Potential legal implications
These proposed amendments to the NWAB carry several significant implications. Firstly, the amendment to section 32 of the NWA, which defines an ELU, effectively terminates the process for applying and declaring an ELU. This change is closely linked to the removal of section 33. Secondly, the amendment to section 33, concerning the declaration of water use as existing lawful water use, involves eliminating this section. The result of this amendment, in conjunction with the removal of section 32(1)(b), means that it will no longer be possible to submit new applications for the declaration of pre-commencement ELUs by the responsible authority.
In addition, the amendments to section 34 of the NWA, which address the possibility to continue with an ELU, grant considerable new powers to the responsible authority. These powers could profoundly affect existing lawful water users, potentially altering their water use rights, including the entitled volume and withdrawal frequency. It would seem that these additional powers - if enacted - will empower the DWS to add new and/or alter existing conditions and limitations, even in respect of ELUs. This may result in effectively overruling the Forestry SA case, especially as the NWA (after enactment of the NWAB) would explicitly authorise DWS to impose and/or amend conditions, etc., on all (or some) existing rights.
According to the proposed amendment, the relevant authority may impose any new condition or obligation deemed necessary to protect the country's water resources and the environment (section 34(1)(aA)). This inclusion of 'the environment' in decision-making could pose challenges, especially in instances where the responsible authority is of the view that the existing use of the water concerned may be detrimental to his or her personal view of how the current water use affects the environment negatively or how the environment should be protected. The question then immediately arises whether it would not be more correct to task the national department responsible for environmental matters to make an informed decision on whether the current water use harms the environment, and if so, what measures should be implemented to ameliorate those impacts. It is noteworthy that neither the NWA nor the 2023 NWAB contains a definition of 'environment.
The broad nature of the potential conditions or obligations, which are not explicitly detailed in the 2023 NWAB, could significantly and negatively impact activities like agriculture or forestry that rely on ELUs. In some cases, these impositions could eflectively amount to the expropriation of existing rights, necessitating the application of other statutory provisions, such as section 25 of the Constitution and the Expropriation Act 63 of 1975 (and after enactment, the Expropriation Bill [B23B-2020], which is currently before Parliament). Currently, the 2023 Bill lacks provisions for mandatory consultation processes. To protect existing rights, the authors hereof propose that future versions of the 2023 NWAB explicitly include a requirement for consultation and adhere to principles of administrative justice, as outlined in the PAJA.
According to the NWAB, the responsible authority is empowered to curtail the volume of water available due to a user's failure to fully exercise their ELU volume, as specified by the Minister. This is introduced through the addition of subsection 2A to section 34 of the NWA (clause 16(b) of the NWAB). The amendment does not clearly define 'curtailment, leading to uncertainties, such as whether it could imply a 100% reduction in some cases. This curtailment mainly applies to pre-commencement existing water uses. Moreover, the amendment lacks consideration of external factors like extreme weather, climate change, or other environmental impacts that could influence actual water usage. The rationality of expecting an official to accurately assess and make a decision based on these variables is questionable.
Like the above point, such decisions on curtailment could severely impact sectors dependent on ELU. The absence of a mandated consultation process in these cases suggests a need for its inclusion in future amendments, along with adherence to administrative justice principles.
The amendment to section 37 (dealing with controlled activity), specifically subsection 37(1)(f), introduces a new category of controlled activities. This category includes exploration and production activities related to land-based naturally occurring hydrocarbons. Activities such as fracturing, underground gasification, and related incidental activities are included, especially if they might negatively impact the water resource in question. Interestingly, this amendment requires the responsible authority to consider potential harm to the water resource, but not necessarily to the broader environment. This contrasts with the amendments proposed in section 34(1)(aA), where the authority must take into account both the water resource and environmental impacts. It is important to note that including these activities in section 37 does not equate to an automatic approval. For every such activity, specific authorisation must be obtained as outlined in the NWA, under section 37(2). This ensures that each case is evaluated individually to determine its compliance with the regulations and its potential impact on water resources.
CRITICAL REFLECTIONS AND CONCLUDING REMARKS
This article critically reflected on the complex and elusive concept of ELU in the context of South African water law, as defined by the NWA. It delved into the intricate issues of water rights that predate the NWA, the declaration of water uses as ELUs, the authority to continue with an ELU, and examining how rights established under previous laws are recognised and sustained under the NWA.
The article highlights a range of challenges and uncertainties associated with ELU, particularly confusion regarding the sequence of procedures within the ELU framework. Following the promulgation of the NWA, and to regulate all water uses in South Africa, the then Department of Water Affairs and Forestry embarked on a process to establish a comprehensive database of existing water users. Water users were therefore required to register their water use. To this end, the Fourie case clarified that the issuance of a Regulation 7(1) registration certificate must be completed first, whereafter the verification and validation procedures can follow. Notably, therefore, a water use registration certificate does not automatically render a water use lawful. To verify the legality of registered water users, the DWS must conduct the validation and verification process. The authors hereof submit that the verification of the extent of an ELU is an important step towards achieving the transformative goals of the NWA. This verification serves as a link between the 1956 Water Act and the NWA, essential for transitioning an authorised water use under previous legislation into a licensed use under the NWA.
The outcome of the validation and verification processes are then recorded in the WARMS, which serves as South Africa's official national register of water use. This article, however, pointed out several challenges associated with the WARMS system. These challenges include complex technical and administrative aspects of the validation, verification and registration processes, significant demands on limited resources and, specifically, how it records and reflects the ongoing post-1994 transformation (including the water needs of land reform beneficiaries) taking place in South Africa.
These challenges not only affect the system directly but also have indirect consequences. The data in WARMS is crucial for water billing and forms the foundation for allocating water resources and implementing reform processes. The documentation of these processes is important as they seek to expedite the redistribution of water for productive use in rural communities across South Africa. This article has reiterated the critical role of WARMS in national water management and equity efforts.
The paper continued to discuss the varied interpretations and applications of empowering legislation, particularly highlighted in two recent cases. The Fourie case brought certainty to the distinction between verifying ELUs and their registration. In fact, it clarified the process of the registration, verification and validation of water uses. Notably, this decision provides clarity in that the DWS has a duty to register ELUs and, by implication, general authorisations. A failure to do so by the DWS may result in a High Court review, which does not necessitate a preceding review under the PAJA or an appeal to the Water Tribunal. The Forestry SA case revealed unique complexities and challenges in implementing the Act's provisions on ELUs. The court explored the legal status of water uses not previously subject to authorisation, as well as rights under section 34 of the Act (that allows ongoing water use without limiting certain agricultural practices). The SCA attended to the questions about 'authorised use, and 'flow reduction', and the role of 'lawfulness' in verifying an ELU and provided a judicial interpretation of an ELU in relation to 'stream flow reduction activities'. As indicated above, the additional powers proposed in the NWAB (if enacted) will allow DWS to add new and/or amend conditions and limitations, even in respect of ELUs, resulting in effectively overruling the Forestry SA case.
The persisting complexities and challenges necessitated the need for more explicit legislation. Consequently, the recently published 2023 NWRS-III and the 2023 NWAB were examined. The examination of the NWRS-III highlighted significant challenges related to water use under the ELU provisions of the NWA. In fact, the NWRS-III states that the ongoing use of water under the ELU clause is hampering the redistribution of water resources and the effective regulation of water use (DWS, 2023a). Furthermore, it is emphasised that any forthcoming legislation must ensure not only the protection of existing water rights but also must also provide water availability for redress.
The 2023 NWAB introduces several revisions to NWA regarding ELUs. It suggests revising section 32, which defines ELU. This includes the removal of subsection 32(1)(b), seemingly linked to the intended repeal of section 33 that currently governs the declaration of water use as an ELU. Moreover, section 34, which grants authority to continue with an ELU, is also set for amendment. This will involve adding a new subsection 34(1)(b) to allow the imposition of new conditions by the responsible authority, and a new provision to enable the authority to curtail water volumes that become available due to a failure by water users to fully exercise their ELU volume for a period specified by the Minister. Section 35, related to the verification of existing water uses, seemingly remains unchanged. Finally, section 37, dealing with controlled activities, is set to be amended to introduce a new sixth controlled activity, specifically the exploration or production of onshore naturally occurring hydrocarbons, which includes, but is not limited to, fracturing and/or underground gasification.
As indicated above, the 2023 NWRS-III and the proposed amendments to the NWA carry several significant implications. The amendment of section 32, read with the removal of section 33, has potentially the effect that it would no longer be possible to submit new applications for the registration (and declaration) of pre-commencement ELUs by the responsible authority. It follows that if no new applications for registration (and follow-up steps) may be submitted, the registration of any not yet registered ELUs would be a legal impossibility. This may give rise to a range of legal disputes around the constitutionality of cancelling the exercise of current (unregistered) ELUs, and the legal impossibility to register such an ELU. In this respect, it may, in a given case, possibly be argued that such an approach may effectively amount to the expropriation of existing rights, which, in turn, would necessitate the application of other statutory provisions such as section 25 of the Constitution and the current Expropriation Act 63 of 1975, and, after its promulgation, the Expropriation Bill [B23B-2020], which was sent on 27 March 2024 by Parliament to the President for his assent. In principle, the same expropriation argument may be made in respect of the extensive powers vested in the responsible authority to make a determination as regards both the volume and the purpose for which water is used, based on their view of the protection of water resources and of the environment. It is probably irrational to expect a DWS official to have sufficient expertise in environmental and/or agricultural matters that would enable them to make a rational and reasoned administrative decision on environmental and agricultural matters. It is suggested that this applies to both the imposition of new conditions and obligations as well as the making of a curtailment determination.
The repeal of the current statutory mechanism that allows for the registration of ELUs should accommodate the reality that there may be a significant number of ELUs that are not yet registered. This includes, but is not limited to, the existing unregistered water uses by small-scale farmers, communities, and individuals in the former self-governing territories as well as on former South African Development Trust land, land administered by the Ingonyama Trust, State land (both unsurveyed State land and land registered in the name of the State), and land reform land (e.g., restitution land, redistribution land, and land acquired in terms of the Pro-active Land Acquisition Strategy). It is, therefore, doubtful that the new legislative measures will clarify existing issues; rather, they may add further complexities to the ELU regime.
AUTHOR CONTRIBUTIONS
Germarié Viljoen (corresponding author) conceptualised the study, drafted the initial outline of the manuscript, and was actively involved in subsequent revisions. Jurie Moolman and Nic Oliver actively contributed to writing substantial parts of the manuscript, conducted analytical work, and participated in the revision process.
ORCIDS
Germarie Viljoen: https://orcid.org/0000-0003-2986-6572
Jurie Moolman: https://orcid.org/0000-0003-4848-5871
Nic Olivier: https://orcid.org/0000-0003-3643-863X
REFERENCES
BEGA S (2023) Race-based water licence allocations draw ire of farmers. Mail and Guardian 8 June 2023. URL: https://mg.co.za/news/2023-06-08-race-based-water-licence-allocations-draw-ire-of-farmers/ (Accessed 25 January 2024). [ Links ]
BGCMA (Breede-Gouritz Catchment Management Agency (2017) The validation and verification of water use in the Breede-Gouritz Water Management Area. URL: http://breedegouritzcma.co.za/pdfs/projects/bgcma_proj_V-V-Project-Information-1.pdf (Accessed 21 January 2024). [ Links ]
BRONSTEIN V (2002) Drowning in the hole of the doughnut: Regulatory overbreadth, discretionary licensing, and the rule of law. S. Afr. Law J. 119 (3) 469-483. URL: https://heinonline.org/HOL/Page?handle=hein.journals/soaf119&div=47&g_sent=1&casa_token (Accessed 21 January 2024). [ Links ]
DWAF (Department of Water Affairs and Forestry, South Africa) (1997a) Fundamental principles and objectives for a new water law for South Africa. Department of Water Affairs and Forestry, Pretoria. [ Links ]
DWAF (Department of Water Affairs and Forestry, South Africa) (1997b) White Paper for a New South African Water Law. Department of Water Affairs and Forestry, Pretoria. [ Links ]
DWAF (Department of Water Affairs and Forestry, South Africa) (2006) A Guide To Verifying The Extent of Existing Lawful Water Use. Department of Water Affairs and Forestry, Pretoria. [ Links ]
DWS (Department of Water and Sanitation, South Africa) (2023a) National Water Resource Strategy. Third edition (NWRS-3). Department of Water and Sanitation, Pretoria. [ Links ]
DWS (Department of Water and Sanitation, South Africa) (2023b) Water and Sanitation revise regulations on procedural requirement for water use licence applications. South African Government. URL: https://www.gov.za/news/media-statements/water-and-sanitation-revise-regulations-procedural-requirement-water-use (Accessed 26 January 2024) [ Links ]
Forestry South Africa v Minister of Human Settlements, Water and Sanitation and Others (777/2022) and Minister of Human Settlements, Water and Sanitation and Others v Forestry South Africa (824/2022) [2023] ZASCA 153 [ Links ]
IUCMA (Inkomati-Usuthu Catchment Management Agency) (2021) Catchment Management Strategy 2021 - 2026 final revised version 2.0 March 2021. URL: https://iucma.co.za/iucma-documents/#1632576881011-53c99906-3dd3 (Accessed 17 January 2024). [ Links ]
KAPANGAZIWIRI E, MWENGE KAHINDA J, DZIKITI S, RAMOELO A, CHO M, MATHIEU R, NAIDOO M, SEETAL A and PIENAAR H (2018) Validation and verification of lawful water use is South Africa: An overview of the process in KwaZulu-Natal Province. Phys. Chem. Earth 105 274-282. https://doi.org/10.1016/j.pce.2017.12.002 [ Links ]
KARODIA H and WESTON D (2001) South Africa's new water policy and law. In: Abernethy CL (ed.) Intersectoral Management of River Basins. International Water Management Institute, Colombo, Sri Lanka. [ Links ]
KIDD M (2009) South Africa: The development of water law. In: Dellapenna JW and Gupta J (eds) The Evolution of Law and Politics of Water. Springer, Dordrecht. [ Links ]
Minister of Water and Sanitation and Others v Fourie and Others (6437/2019) [2023] ZALMPPHC 79. [ Links ]
MOVIK S and DE JONG F (2011) Licence to control: Implications of introducing administrative water use rights in South Africa. Law Environ. Dev. J. 7 (2) 66-78. URL: https://www.researchgate.net/publication/317045356_License_to_Control_Implications_of_Introducing_Administrative_Water_Use_Rights_in_South_Africa (Accessed 13 December 2023). [ Links ]
PIENAAR GJ and VAN DER SCHYFF E (2007) The reform of water rights in South Africa. Law Environ. Dev. J. 3/2 181-194. URL: https://lead-journal.org/content/07179.pdf (Accessed 8 January 2024). [ Links ]
RAPSON G and KILNER K (2018) Did you know: A Water Use Registration Certificate does not mean that the registered water use is lawful, Webber Wentzel. URL: https://www.webberwentzel.com/News/Pages/did-you-know-a-water-use-registration-certificate-does-not-mean-that-the-registered-water-use-is.aspx (Accessed 24 January 2024). [ Links ]
RSA (Republic of South Africa) (1997) Water Services Act 108 of 1997. Government Gazette 18522. Government Printer, Cape Town. [ Links ]
RSA (Republic of South Africa) (1996) Constitution of the Republic of South Africa, 1996. [ Links ]
RSA (Republic of South Africa) (1975) Expropriation Act 63 of 1975. Government Gazette 4780 Government Printer, Pretoria. [ Links ]
RSA (Republic of South Africa) (1998) National Water Act 36 of 1998. Government Gazette 19182. Government Printer, Cape Town. [ Links ]
RSA (Republic of South Africa) (2023) National Water Amendment Bill of 2023. Government Gazette 49733. Government Printer, Pretoria. [ Links ]
RSA (Republic of South Africa) (2000) Promotion of Administrative Justice Act 3 of 2000. Government Gazette 20853. Government Printer, Cape Town. [ Links ]
RSA (Republic of South Africa) Water Act 54 of 1956. Government Gazette 5718. Statutes of the RSA. [ Links ]
RSA (Republic of South Africa) (2023) Water Service Amendment Bill of 2023. Government Gazette 49733. Government Printer, Pretoria. [ Links ]
RSA (Republic of South Africa) (1999) Regulations requiring that a water use be registered. GNR 1352 in Government Gazette 20606 of 12 November 1999. Government of South Africa, Pretoria. [ Links ]
RSA (Republic of South Africa) (2022) Proposed regulations pertaining to the exploration and the production of onshore oil and gas requiring hydraulic fracturing GN 2273 in Government Gazette 47112 of 11 July 2022. Government of South Africa, Pretoria. [ Links ]
RSA (Republic of South Africa) (2023) Notice to register water use in terms of the National Water Act. GN 3138 in Government Gazette 48187 of 10 March 2023. Government of South Africa, Pretoria. [ Links ]
SCHREINER B (2013) Viewpoint - Why has the South African National Water Act been so difficult to implement? Water Alt. 6 (2) 239-245. URL: https://www.water-alternatives.org/index.php/allabs/211-a6-2-8/file (Accessed 26 January 2024). [ Links ]
TEMPELHOFF J (2017) The Water Act, No. 54 of 1956 and the First Phase of Apartheid in South Africa (1948-1960). Water Hist. 9 189-213. https://doi.org/10.1007/s12685-016-0181-y [ Links ]
TEWARI DD (2009) A detailed analysis of evolution of water rights in South Africa: An account of three and a half centuries from 1652 AD to present. Water SA 35 (5) 693-710. https://doi.org/10.4314/wsa.v35i5.49196 [ Links ]
VAN KOPPEN B, MUKUYU P, MUROMBO T, JACOBS-MATA I, MOLWANTWA J, DINI J, SAWUNYAMA T, SCHREINER B and SKOSANA S (2024) Principles and legal tools for equitable water resource allocation: prioritization in South Africa. Int. J. Water Resour. Dev. https://doi.org/10.1080/07900627.2023.2290522 [ Links ]
VAN KOPPEN B and SCHREINER B (2014) Priority general authorisations in rights-based water use authorisation in South Africa. Water Polic. 16 59-77. https://doi.org/10.2166/wp.2014.110 [ Links ]
VAN KOPPEN B, VAN DER ZAAG P, MANZUNGU E and TAPELA B (2014) Roman water law in rural Africa: the unfinished business of colonial dispossession. Water Int. 39 (1) 49-62. https://doi.org/10.1080/02508060.2013.863636 [ Links ]
VILJOEN G and BOSMAN C (2022) Some legal options to ensure the protection of South Africa's utilisable groundwater resources. Potch. Electron. Law J. 25 1-34. https://doi.org/10.17159/1727-3781/2021/v25i0a13483 [ Links ]
Correspondence:
Germarie Viljoen
Email: germarie.viljoen@nwu.ac.za
Received: 30 January 2024
Accepted: 10 October 2024












