Servicios Personalizados
Revista
Articulo
Indicadores
Links relacionados
-
Citado por Google -
Similares en Google
Compartir
Koedoe
versión On-line ISSN 2071-0771versión impresa ISSN 0075-6458
Koedoe vol.64 no.1 Pretoria 2022
https://doi.org/10.4102/koedoe.v64i1.1698
ORIGINAL RESEARCH
Phylogenetic placement of the enigmatic Floodplain water snake, Lycodonomorphus obscuriventris FitzSimons, 1964
Chad KeatesI, II; Werner ConradieIII, IV; Tatenda DaluV; Farai DondofemaVI; Eddie S. RiddellVII, VIII; Ryan J. WassermanI, II
IDepartment of Zoology and Entomology, Rhodes University, Makhanda, South Africa
IISouth African Institute for Aquatic Biodiversity (SAIAB), Makhanda, South Africa
IIIPort Elizabeth Museum, Humewood, South Africa
IVDepartment of Nature Conservation Management, Natural Resource Science and Management Cluster, Faculty of Science, Nelson Mandela University, George, South Africa
VSchool of Biology and Environmental Sciences, University of Mpumalanga, Mbombela, South Africa
VIDepartment of Ecology and Resource Management, University of Venda, Thohoyandou, South Africa
VIIKruger National Park, South African National Parks, Skukuza, South Africa
VIIICentre for Water Resources Research, University of KwaZulu-Natal, Pietermaritzburg, South Africa
ABSTRACT
Lycodonomorphus is a genus of lamprophiid water snake endemic in Africa. Although widespread, abundant and presumably an important component of many aquatic and semi-aquatic food webs, these snakes are poorly understood taxonomically, particularly from a phylogenetic perspective. With only four of the nine species currently sequenced, this study attempts to improve our understanding of the evolutionary relationships within the genus through the phylogenetic placement of one of the most elusive species, Lycodonomorphus obscuriventris. Collected in the Ramsar declared Makuleke Wetlands in northern Kruger National Park (South Africa), the sample used in this study not only yielded the first DNA sequences for the taxon but also represented the most northerly South African record, bridging the gap between the southern and northern populations. The snake was sequenced for three partial mitochondrial genes (16S, Cyt-b, ND4) and one partial nuclear gene (c-mos) and phylogenetically placed, relative to the rest of the genus, using maximum likelihood (ML) and Bayesian inference (BI). Sequence divergences between sister taxa were also estimated using pairwise distance analysis. The concatenated phylogenetic reconstruction yielded similar topological structuring when compared to phylogenies from past articles, with both the ML and BI algorithms recovering strong support for L. obscuriventris as sister to a clade comprising of L. whytii + L. laevissimus + L. rufulus. The phylogenetic placement, albeit based on a single sample, challenges the original placement (morphological) of L. obscuriventris as sub-specific within L. whytii, suggesting that multiple species concepts should be considered when delineating species within this group.
CONSERVATION IMPLICATIONS: Prior to the discovery of the new record, the global distribution of L. obscuriventris was characterised by two disjunct populations. The new record bridges the distribution gap between these two populations, rendering the distribution continuous. This bodes well for the species as there is likely no barrier to gene flow, thereby buffering the species from localised threats given the more expansive distribution. Furthermore, given that the specimen was sampled from the Kruger National Park, the species is likely to be well-protected as much of its distribution within South Africa seems to fall within protected areas
Keywords: Lamprophiidae; molecular systematics; water snake; range expansion; wetlands; African herpetology; Kruger National Park; Southern Africa.
Introduction
Lycodonomorphus is an endemic genus of medium-sized, semi-aquatic-to-aquatic lamprophiids occurring in south-central Africa that are characterised by their small heads, which are virtually indistinguishable from the neck (Branch 1998; Broadley 1983; Broadley & Blaylock 2013; Broadley, Doria and Wigge 2003; Marais 2004; Pietersen, Verburgt & Davies 2021; Spawls et al. 2018; Wallach, Williams & Boundy 2014). All species within the genus are oviparous, harmless to humans and do not possess enlarged fangs or venom glands (Branch 1998; Broadley 1983; Broadley et al. 2003; Marais 2004; Spawls et al. 2018). Whilst mostly nocturnal, several species in the genus forage actively during the day (Branch 1998; Broadley 1983; Kyle, Alexander & Du Preez 2021). Little is known about the ecology of these presumably important predators and their trophic role in aquatic habitats is largely underexplored (Madsen & Osterkamp 1982). Several studies (e.g. Kyle et al. 2021; Madsen & Osterkamp 1982; Raw 1973; Taylor 1970) have, however, reported members of the genus as feeding on fringes of water bodies for tadpoles, frogs, fish and other small vertebrates. Some of the more aquatic species have also been observed to ambush fish from amongst submerged rocks within waterbodies (Branch 1998).
Lycodonomorphus has undergone substantial taxonomic restructuring since the last major revision by Loveridge (1958), in which he only recognised four species with six subspecies. The genus currently contains nine accepted species (Uetz et al. 2022): L. bicolor (Günther, 1893), L. inornatus (Duméril, Bibron & Duméril, 1854), L. laevissimus (Günther, 1862), L. leleupi (Laurent, 1950), L. mlanjensis Loveridge, 1953, L. obscuriventris FitzSimons, 1964, L. rufulus (Lichtenstein, 1823), L. subtaeniatus Laurent, 1954 and L. whytii (Boulenger, 1897). Raw (1973) further described two subspecies, L. laevissimus natalensis and L. laevissimus fitzsimonsi, which were later synonymised with the nominate form (Haagner & Branch 1994).
Although currently recognised as a full species, the species has a complex origin (Broadley 1967, 1983, 1995; Rasmussen 2004). It was originally described as a subspecies of L. whytii based on the very dark ventrum, compared to the uniform immaculate white in the nominal form (FitzSimons 1964). Up until this point, however, L. whytii was considered a subspecies of L. rufulus (Loveridge 1958), necessitating the elevation of L. whytii to species level to accommodate the sub-specific recognition of L. w. obscuriventris. When Broadley (1967) reviewed newly collected material of L. whytii from central Mozambique, he found the ventral colouration to be variable and thus regarded them as the same species, although he did record differences in ventral and subcaudal scale counts. Based on this, scale differences and different habitat preferences, Broadley (1983) tentatively proceeded and recognised the southern material, including central Mozambique material, as L. w. obscuriventris. The discovery of a specimen that conforms to L. w. obscuriventris near the boundary of Lengwe Game Reserve in southern Malawi in 1995 raised interest in the taxonomical relationship between the two subspecies, especially because the type locality of the nominal form is from Fort Hill (= Chitipa) in northern Malawi (Broadley 1995). Based on morphological data gathered from the three L. w. whytii (1 Malawi, 2 Tanzania [all females]) type specimens available at the time, it was noted that L. w. whytii had lower ventral scale counts, higher subcaudal scale counts, it lacked the distinctive labial markings and displayed different habitat preferences (montane streams versus lowland floodplains) when compared to L. w. obscuriventris (see Broadley 1995). These results were expanded on with the incorporation of four additional specimens (including a male) of the nominal form by Rasmussen (2004). Based on these different traits, L. obscuriventris was then elevated to full species. Given the lack of phylogenetic work on the taxon, the species is considered related to L. whytii, given its past sub-specific placement and shared morphology (Broadley 1967, 1983, 1995; FitzSimons 1964; Rasmussen 2004). Although relatively widespread (Figure 1), with a distribution that stretches from eastern KwaZulu-Natal province (South Africa) into Eswatini, Kruger National Park, Zimbabwe and northern Mozambique into southern Malawi (Broadley 1983, 1995; Brown & Wilkey 2019; Kyle et al. 2021), L. obscuriventris remains elusive and poorly understood because of its original description.
Aim and objectives
Whilst the group has received much attention from traditional taxonomists (morphology), genetic work on Lycodonomorphus is severely lacking, with no dedicated phylogenetic study of the genus to date. The phylogenetic work that has included Lycodonomorphus spp. mainly focussed on the higher-level taxonomy (Pyron, Burbrink & Wiens 2013; Vidal et al. 2008; Zaher et al. 2019) and other closely related genera within Lamprophiidae such as Lamprophis, Boaedon and file snakes (Branch et al. 2019; Broadley et al. 2018; Ceríaco et al. 2021; Greenbaum et al. 2015; Hallermann et al. 2020; Keates et al. 2019; Kelly et al. 2008, 2011). Only limited representative sampling has been used for members of Lycodonomorphus, meaning only four of the nine species have been sequenced. These include L. rufulus, L. inornatus, L. laevissimus and L. whytii, with the last two species only having one sequence each (https://www.ncbi.nlm.nih.gov/genbank/). As stated in Vidal et al. (2008), the uncertainty over species boundaries within the Lycodonomorphus whytii-mlanjensis-obscuriventris complex needs to be addressed prior to the onset of systematic reordering in the group to ensure that taxonomical redundancies (e.g. synonyms, homonyms) are not incorporated into the nomenclature. To this end, we endeavour to improve our understanding of the phylogenetics of the group through the phylogenetic placement of L. obscuriventris using a recently acquired genetic sample of the species.
Research methods and design
Sample site and data collection
In early-April 2021, a multidisciplinary group of biologists embarked on a field survey of the Ramsar declared Makuleke Wetlands, in northern Kruger National Park, South Africa. The Kruger National Park itself forms a part of the Great Limpopo Transfrontier Park shared with Zimbabwe and Mozambique. The hydro-geomorphic setting of the seasonal pans was within the flood plain of the Limpopo and Luvuvhu River systems. The trip was focussed on surveying the food web dynamics of the temporary and permanent pans. On the 8th of April 2021, an inactive snake was discovered concealed beneath the bark of a large dead tree trunk lying on a small island in Banyini Pan. The snake was discovered approximately 2 km from the Zimbabwean border on the western limits of the Makuleke Contractual National Park (-22.365750, 31.075306) (Figure 1). The specimen was removed from the log and identified as L. obscuriventris based on colouration and more specifically the yellow upper labials (Marais 2004). The specimen was humanely euthanised by placing it in a solution of clove oil until it was dead. Subsequently, a liver sample was dissected out for genetic analysis, and preserved in 99% ethanol. The specimen was then fixed in 10% formalin for 72 h after which it was transferred into 70% ethanol for long-term storage in the herpetological collection at the Port Elizabeth Museum (PEM), South Africa. The male specimen was catalogued under the number PEM R27786 and measured: 318 mm snout-vent length and 72 mm tail length (the terminal tip was slightly truncated).
Data analysis
DNA extraction, amplification and sequencing
DNA was isolated from the tissue sample with a standard salt extraction method (Bruford et al. 1992) using lysis (Buffer ATL) and elution (Buffer AE) buffers. Standard polymerase chain reaction (PCR) procedures were utilised to amplify one partial mitochondrial ribosomal gene (ribosomal ribonucleic acid [16S]), two partial mitochondrial genes (cytochrome b [Cyt-b] and NADH-dehydrogenase subunit 4 [ND4]) and one partial nuclear gene (oocyte maturation factor [c-mos]) (Table 1). The PCR amplification was carried out using the primer pairs listed in Table 1. Amplification of the selected genes was carried out using 20 ng/μL - 50 ng/μL extracted genomic DNA. Each amplification was conducted with a PCR mixture to the total volume of 25 μL containing 12.5 μL Taq DNA Polymerase 2x Master Mix (Ampliqon; 3 mM MgCl2, 0.4 mM dNTPs and Ampliqon Taq DNA polymerase), 2 μL forward primer (10 μM), 2 μL reverse primer (10 μM), 6.5 μL denucleated water and 2 μL genomic DNA. The cycling profile for all the genes was as follows: initial denaturing step at 94 °C for 5 min, followed by 35 cycles of 94 °C for 30 s, 50 °C - 56 °C for 45 s and 72 °C for 45 s, with a final extension at 72 °C for 8 min. The prepared PCR products were sent to Macrogen Corp. (Amsterdam, Netherlands) for sequencing (after purification) with the forward primers only.

The phylogenetic placement of L. obsuriventris was estimated by comparing the genetic information of the newly collected sample with published sequences from all currently sequenced species of Lycodonomorphus: four L. rufulus, one L. laevissimus, one L. whytii and seven L. inornatus (Appendix 1). In addition to the ingroup taxa, the dataset was supplemented with sequences from closely related genera that were obtained from GenBank, to root the tree (Appendix 1).
Phylogenetic analysis
The sequence trace files were checked using BioEdit Sequence Alignment Editor v.7.2.5 (Hall 1999) and aligned with accessioned GenBank sequences using MEGA v.6.0 (Tamura et al. 2013) and the ClustalW alignment method. Prior to further analysis, the hyper-variable region of 16S was removed. Four individual alignments were created and used to construct individual gene trees using the maximum likelihood (ML) algorithm (100 bootstrap replicates), and the GTR + G + I nucleotide substitution model. The individual consensus trees were used to determine the congruence of the topologies of the different genetic markers using the Congruence Index (Icong; http://max2.ese.u-psud.fr/icong/index.help.html; Vienne, Giraud & Martin 2007). All gene-tree combinations were found to be congruent and a concatenated dataset of the four genes was created for additional phylogenetic analyses.
Saturation was tested in DAMBE v.6.4.67 (Xia 2013) using the individual as well as the combined first and second codon positions of each gene. Saturation was absent from every marker, necessitating the use of a gene-partitioned dataset for the phylogenetic reconstruction. The optimal partition scheme and best-fitting models of molecular evolution were selected using IQ-TREE v.2.1.2 (Minh et al. 2021) with the following settings: p-partition file (each partition has its own evolution rate), a greedy strategy and the FreeRate heterogeneity model excluded (only invariable site and Gamma rate heterogeneity considered) (Chernomor, Von Haeseler & Minh 2016; Kalyaanamoorthy et al. 2017). The greedy strategy implemented in ModelFinder via IQ-TREE v.2.1.2 resembles the one used in Partitionfinder 2 (Lanfear et al. 2016), in the way it starts the full partition model and subsequently merges two genes until the model fit no longer increases (Minh et al. 2021). The best-fitting model scheme selected included the following three partitions and models of evolution: TIM2 + I + G (16S); TIM2 + I +G (Cyt-b, ND4); GTR + I + G (c-mos). MrBayes v.3.2.7a (Ronquist et al. 2012) was not able to implement TIM2, so the next best alternative (GTR) was used in its place.
Phylogenetic tree and p-distance analysis
Maximum likelihood (ML) analysis was conducted using IQ-TREE v.2.1.2 (Nguyen et al. 2015). A random starting tree was used, and the ML analysis was assessed using the gene-partitioned scheme mentioned above and 1000 standard nonparametric bootstraps. Bayesian inference (BI) analysis (MrBayes v.3.2.7a; Ronquist et al. 2012) was implemented on the CIPRES Science Gateway XSEDE online resource (http://www.phylo.org; Miller et al. 2010; Tamura et al. 2013) using the best-fit nucleotide substitution models and partition scheme listed above. Two parallel runs of 20 million generations were performed, with trees being sampled every 1000 generations using BEAGLE (high performance likelihood calculation library). Psammophylax rhombeatus was used as an outgroup as only a single sample can be used as an outgroup using MrBayes. The number of generations discarded as burn-in was determined using Tracer v.1.6.0. (Rambaut & Drummond 2007). The effective sample size (ESS) was above 200 for all parameters and the runs reached convergence, indicating that a burn-in of 15% was adequate. Both trees were viewed in FigTree v.1.4.2 (Rambaut 2014).
Pairwise distance analysis was conducted in MEGA X (Kumar et al. 2018) using the Cyt-b alignment from the phylogenetic reconstruction. Sequences were grouped according to species and pairwise distance analysis was conducted on MEGA X, using uniform rates, pairwise deletion and 500 bootstrap replicates.
Ethical considerations
All procedures performed in this study followed all international, national and/or institutional guidelines for the care and use of animals. Ethical permission was acquired from the University of Venda (reference number: SES/18/ERM/10/1009) and sample collection permits were acquired from the Kruger National Park (reference number: SKZ 132).
Results
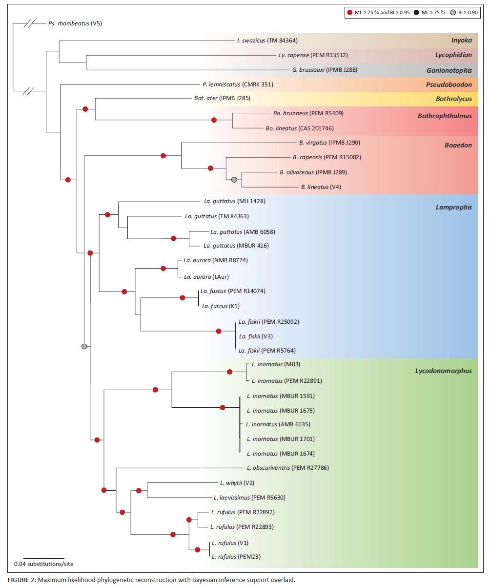
Both phylognetic algorithms (ML and BL) showed strong support for the monophyly of Lycodonomorphus (bootstrap probability [BP] 91%, posterior probability [PP] 1.0) (Figure 2). Lycodonomorphus obscuriventris was recovered as sister to L. whytii + L. laevissimus + L. rufulus, with strong support from both phylogenetic algorithms (BP 89%, PP 1.0). Furthermore, both algorithms recovered a supported sister relationship between L. rufulus and L. whytii + L. laevissimus. Both L. rufulus and L. inornatus were characterised by substantial topological sub-structuring with both algorithms recognising two supported clades in both species. Using Cyt-b, the average pairwise distance separating species within the genus was 15.88 ± 2.04% (mean ± standard deviation), whilst the average pairwise distance separating L. obscuriventris from other members of Lycodonomorphus was 15.87% ± 0.90% (Table 2). The lowest intrageneric pairwise distance separating L. obscuriventris was observed in L. rufulus (15.23%; Table 2). The structured clades observed within L. inornatus and L. rufulus (Figure 2) were supported by pairwise distance analysis with intraspecific divergences of 6.77% and 3.89%, respectively. Due to the lack of sampling for L. laevissimus, L. whytii and L. obscuriventris, intraspecific divergences could not be assessed for these species.
Discussion
Aside from the addition of L. obscuriventris, the phylogenetic reconstruction of Lycodonomorphus yielded identical topological structuring when compared to past publications (Kelly et al. 2011; Vidal et al. 2008; Zaher et al. 2019). Whilst only a single sample was available, the strong phylogenetic support (ML and BI) coupled with the divergent pairwise distance values separating L. obscuriventris from its congeners ratified the assertions of Broadley (1995) that the species is valid. Whilst the species was elevated out of the synonymy of L. whytii based on morphological and geographical grounds, the recovery of L. obscuriventris as sister to L. laevissimus + L. rufulus + L. whytii (Figure 2) suggests that the original sub-specific assignment of L. obscuriventris was erroneous and the current taxonomy reflects correct nomenclature.
The sister relationship between L. laevissimus and L. whytii is interesting to note given the large geographical distance separating the two species. Lycodonomorphus laevissimus is restricted to eastern South Africa, Lesotho and Eswatini, whilst L. whytii is found in northern Malawi and Tanzania (Branch 1998; Rasmussen 2004; Wallach et al. 2014). These findings would suggest that geographical proximity at least in southern Africa plays a reduced role in evolutionary relatedness. The topological structuring observed (Figure 2) may be better explained by the habitat preferences and associated ecologies of the different species with L. obscuriventris showing an affinity to lowland floodplains and pans, whilst L. laevissimus prefers slow moving streams, L. whytii prefers upland montane streams and L. rufulus being more generalist (Branch 1998; Rasmussen 2004).
Strengths and limitations
Whilst robust sampling was absent for many of the species in this study (only one sample each for L. obscuriventris, L. whytii and L. laevissimus), both L. rufulus and L. inornatus displayed intraspecific substructuring consistent with geographical variability. Within L. inornatus, the intraspecies diversity was 6.77% for Cyt-b. Whilst higher than the other species of Lycodonomorphus, it must be noted that seven samples (Kelly et al. 2011) were available for this study, five from Haenertsberg and two from the Eastern Cape. The large geographical distance separating the samples may explain the increased intraspecies diversity found with L. inornatus. The addition of new samples, representing the full distribution of the species, would thus likely support the recognition of L. inornatus as a single species, especially because the average interspecific divergence separating species is approximately 16%.
Implications or recommendations
In a recent study, Greenbaum et al. (2015) elevated the poorly known Lycodonomorphus subtaeniatus upembae (Laurent 1954) to full species status and transferred it to the genus Boaedon, whilst Lycodonomorphus subtaeniatus was retained, pending further phylogenetic evidence. The findings from this article coupled with the small morphological characteristics (mainly the lower number of midbody scale rows, simpler unforked-to-weakly forked hemipenis, no diastema separating maxillary teeth) separating Lycodonomorphus from Boaedon (Kelly et al. 2011) casts doubt on the validity of Lycodonomorphus, especially because several members of the genus show a strong terrestrial affinity (as opposed to being aquatic). For this reason, it is recommended that future work on the group endeavours to sequence all the species associated with the genus to determine the most accurate systematic structuring of the group.
In addition to being the first sequenced sample of L. obscuriventris, the sample also represents the most westerly located record for the species and the most northerly located record for the Kruger National Park. The species' previous most northern record (within the Kruger National Park) was near the border of eastern Mozambique, approximately 30 km north of the Letaba River in the central Kruger National Park (Pienaar 1976). The newly collected specimen was found in the western reaches of the Makuleke Contractual Park approximately 150 km north of the previous most northern Kruger National Park record.
Conclusion
Prior to the discovery of the new records, the known distribution of L. obscuriventris was characterised by two disjunct populations, with a southerly population in eastern South Africa and Eswatini and a northern population in Zimbabwe, Mozambique and Malawi (Broadley, 1983, 1995). This sample, thus fills the gap between the two populations meaning that the distribution is likely continuous. Additionally, the recovery of the snake in the northern Kruger National Park bodes well for the conservation of the species as a large portion of its South African distribution seems to fall within this protected area, although this may be a result of sampling bias. Given the large proportion of records for this species inside the Kruger National Park, future effort should be directed to adjacent areas, including the Great Limpopo Transfrontier Park regions, to elucidate more clearly the ecology, biology and phylogeographic structuring of the enigmatic and elusive water snake.
Acknowledgements
The authors would like to thank South African National Parks, and more specifically, the staff of Kruger National Park and the Makuleke Contractual National Park for facilitating this research. Without their dedicated managers, section rangers and field guides, this project would not have been possible.
Competing interests
The authors would like to declare that they have no financial or personal relationships that may have inappropriately influenced them in writing this article.
Authors' contributions
C.K., R.J.W., T.D. and W.C. conceived the study. C.K. carried out lab work and genetic analyses. All authors contributed to the interpretation of the results. T.D., F.D. and E.S.R. arranged permitting and all other necessary permissions. T.D., F.D., R.W. and W.C. provided funding for the project. C.K. wrote the first draft of the manuscript. All authors provided a critical feedback and helped shape subsequent drafts of the manuscript.
Funding information
This research was funded by the University of Venda (Niche Grant [SES/18/ERM/10]) and University of Mpumalanga (Institutional Research Themes Support Grant).
Data availability
The data that support the findings from this study are openly available on Genbank (https://www.ncbi.nlm.nih.gov/genbank/) and can be downloaded using the unique Genbank numbers found in Appendix 1.
Disclaimer
The views and opinions expressed in this article are those of the authors and do not necessarily reflect the official policy or position of any affiliated agency of the authors.
References
Arevalo, E., Davis, S.K. & Sites, J.W., 1994, 'Mitochondrial DNA sequence divergence and phylogenetic relationships among eight chromosome races of the Sceloporus grammicus complex (Phrynosomatidae) in Central Mexico', Systematic Biology 43(3), 387-418. https://doi.org/10.1093/sysbio/43.3.387 [ Links ]
Branch, W.R., 1998, Field guide to the snakes and other reptiles of southern Africa, Struik, Cape Town. [ Links ]
Branch, W.R., Baptista, N., Keates, C. & Edwards, S., 2019, 'Rediscovery, taxonomic status, and phylogenetic relationships of two rare and endemic snakes (Serpentes: Psammophiinae) from the southwestern Angolan plateau', Zootaxa 4590(3), 342-366. https://doi.org/10.11646/zootaxa.4590.3.2 [ Links ]
Broadley, D.F., Doria, C.T. & Wigge, J., 2003, Snakes of Zambia: An atlas and field guide, Chimaira, Frankfurt. [ Links ]
Broadley, D.G., 1967, 'A review of the genus Lycodonomorphus Fitzinger (Serpentes: Colubridae) in southeastern Africa, with a key to the genus', Arnoldia 3(16), 1-9. [ Links ]
Broadley, D.G., 1983, FitzSimons' snakes of southern Africa, Delta Books, Johannesburg. [ Links ]
Broadley, D.G., 1995, 'A small collection of reptiles and amphibians from central and southern Africa', African Herp News 24, 16-18. [ Links ]
Broadley, D.G. & Blaylock, R., 2013, The snakes of Zimbabwe and Botswana, Chimaira, Frankfurt. [ Links ]
Broadley, D.G., Tolley, K.A., Conradie, W., Wishart, S., Trape, J.-F., Burger, M. et al., 2018, 'A phylogeny and genus-level revision of the African file snakes Gonionotophis Boulenger (Squamata: Lamprophiidae)', African Journal of Herpetology 67(1), 43-60. https://doi.org/10.1080/21564574.2018.1423578 [ Links ]
Brown, G. & Wilkey, R., 2019, Reptiles of Malawi: A photographic guide to 145 species, Unknown Publisher. [ Links ]
Bruford, M.W., Hanotte, M., Brookfield, J.F.Y. & Burke, T., 1992, 'Single Locus and Multilocus DNA fingerprint', in A.R. Hoelzel (ed.), Molecular genetic analysis of populations: A practical approach, pp. 225-270, IRL Press, Oxford. [ Links ]
Ceríaco, L.M., Arellano, A.L., Jadin, R.C., Marques, M.P., Parrinha, D. & Hallermann, J., 2021, 'Taxonomic revision of the Jita snakes (Lamprophiidae: Boaedon) from São Tomé and Príncipe (Gulf of Guinea), with the description of a new species', African Journal of Herpetology 70(1), 1-31. https://doi.org/10.1080/21564574.2020.1832152 [ Links ]
Chernomor, O., Von Haeseler, A. & Minh, B.Q., 2016, 'Terrace aware data structure for phylogenomic inference from supermatrices', Systematic Biology 65(6), 997-1008. https://doi.org/10.1093/sysbio/syw037 [ Links ]
FitzSimons, V.F.M., 1964, 'A new subspecies of water-snake from Kruger National Park', Koedoe 7(1), 26-29. https://doi.org/10.4102/koedoe.v7i1.796 [ Links ]
Greenbaum, E., Portillo, F., Jackson, K. & Kusamba, C., 2015, 'A phylogeny of Central African Boaedon (Serpentes: Lamprophiidae), with the description of a new cryptic species from the Albertine Rift', African Journal of Herpetology 64(1), 18-38. https://doi.org/10.1080/21564574.2014.996189 [ Links ]
Haagner, G.V. & Branch, W.R., 1994, 'A taxonomic revision of the dusky-bellied water snake, Lycodonomorphus laevissimus (Serpentes: Colubridae)', Journal of African Zoology 108(3), 237-250. [ Links ]
Hall, T.A., 1999, BioEdit: 'A user-friendly biological sequence alignment editor and analysis program for Windows 95/98/NT', Nucleic Acids Symposium Series 41, 95-98. [ Links ]
Hallermann, J., Ceríaco, L.M.P., Schmitz, A., Ernst, R., Conradie, W., Verburgt, L. et al., 2020, 'A review of the Angolan House snakes, genus Boaedon Duméril, Bibron and Duméril (1854) (Serpentes: Lamprophiidae), with description of three new species in the Boaedon fuliginosus (Boie, 1827) species complex', African Journal of Herpetology 69(1), 1-50. https://doi.org/10.1080/21564574.2020.1777470 [ Links ]
Kalyaanamoorthy, S., Minh, B.Q., Wong, T.K.F., Von Haeseler, A. & Jermiin, L.S., 2017, 'ModelFinder: Fast model selection for accurate phylogenetic estimates', Nature Methods 14(6), 587-589. https://doi.org/10.1038/nmeth.4285 [ Links ]
Keates, C., Conradie, W., Greenbaum, E. & Edwards, S., 2019, 'A snake in the grass: Genetic structuring of the widespread African grass snake (Psammophylax Fitzinger 1843), with the description of a new genus and a new species', Journal of Zoological Systematics and Evolutionary Research 57(4), 1039-1066. https://doi.org/10.1111/jzs.12337 [ Links ]
Kelly, C.M.R., Barker, N.P., Villet, M.H., Broadley, D.G. & Branch, W.R., 2008, 'The snake family Psammophiidae (Reptilia: Serpentes): Phylogenetics and species delimitation in the African sand snakes (Psammophis Boie, 1825) and allied genera', Molecular Phylogenetics and Evolution 47(3), 1045-1060. https://doi.org/10.1016/j.ympev.2008.03.025 [ Links ]
Kelly, C.M., Barker, N.P., Villet, M.H. & Broadley, D.G., 2009, 'Phylogeny, biogeography and classification of the snake superfamily Elapoidea: A rapid radiation in the late Eocene', Cladistics 25(1), 38-63. https://doi.org/10.1111/j.1096-0031.2008.00237.x [ Links ]
Kelly, C.M.R., Branch, W.R., Broadley, D.G., Barker, N.P. & Villet, M.H., 2011, 'Molecular systematics of the African snake family Lamprophiidae Fitzinger, 1843 (Serpentes: Elapoidea), with particular focus on the genera Lamprophis Fitzinger 1843 and Mehelya Csiki 1903', Molecular Phylogenetics and Evolution 58(3), 415-426. https://doi.org/10.1016/j.ympev.2010.11.010 [ Links ]
Kumar, S., Stecher, G., Li, M., Knyaz, C. & Tamura, K., 2018, 'MEGA X: Molecular evolutionary genetics analysis across computing platforms', Molecular Biology and Evolution 35(6), 1547-1549. https://doi.org/10.1093/molbev/msy096 [ Links ]
Kyle, K.J., Alexander, G.J. & Du Preez, L.H., 2021, 'Reproduction, geographic distribution and habitat association of Lycodonomorphus obscuriventris (Serpentes: Lamprophiidae)', Herpetology Notes 14, 865-867. [ Links ]
Lanfear, R., Frandsen, P.B., Wright, A.M., Senfeld, T. & Calcott, B., 2016, 'PartitionFinder 2: New methods for selecting partitioned models of evolution for molecular and morphological phylogenetic analyses', Molecular Biology and Evolution 34(3), 772-773. https://doi.org/10.1093/molbev/msw260 [ Links ]
Lawson, R., Slowinski, J.B., Crother, B.I. & Burbrink, F.T., 2005, 'Phylogeny of the Colubroidea (Serpentes): New evidence from mitochondrial and nuclear genes', Molecular Phylogenetics & Evolution 37(2), 581-601. https://doi.org/10.1016/j.ympev.2005.07.016 [ Links ]
Loveridge, A., 1958, 'Revision of five African snake genera', Bulletin of the Museum of Comparative Zoology 119, 1-198. [ Links ]
Madsen, T. & Osterkamp, M., 1982, 'Notes on the Biology of the Fish-Eating Snake Lycodonomorphus bicolor in Lake Tanganyika', Journal of Herpetology 16(2), 185-188. https://doi.org/10.2307/1563817 [ Links ]
Marais, J., 2004, A complete guide to the snakes of southern Africa, Struik Nature, Cape Town. [ Links ]
Miller, M.A., Pfeiffer, W. & Schwartz, T., 2010, 'Creating the CIPRES science gateway for inference of large phylogenetic trees', in Gateway Computing Environments Workshop, New Orleans, November, 14, 2010, pp. 1-8. [ Links ]
Minh, B.Q., Lanfear, R., Trifinopoulos, J., Schrempf, D. & Schmidt, H.A., 2021, IQ-TREE version 2.1.2: Tutorials and manual phylogenomic software by Maximum Likelihood, viewed n.d., from http://www.iqtree.org/doc/iqtree-doc.pdf. [ Links ]
Nguyen, L.T., Schmidt, H.A., Von Haeseler, A. & Minh, B.Q., 2015, 'IQ-TREE: A fast and effective stochastic algorithm for estimating maximum-likelihood phylogenies', Molecular Biology and Evolution 32(1), 268-274. https://doi.org/10.1093/molbev/msu300 [ Links ]
Palumbi, S.R., 1996, 'The polymerase chain reaction', in D. Hillis, C. Moritz & B. Mable (eds.), Molecular systematics, 2nd edn., pp. 205-247. Sinauer Associates, Sunderland, MA. [ Links ]
Pienaar, U.V., Haacke, W.D., & Jacobsen, N.H.G., 1976, The Reptiles of the Kruger National Park, National Parks Board of South Africa, Pretoria. [ Links ]
Pietersen, D., Verbught, L., & Davies, J., 2021, Snakes and other reptiles of Zambia and Malawi, Struik Nature, Cape Town. [ Links ]
Pyron, R.A., Burbrink, F.T. & Wiens, J., 2013, 'A phylogeny and revised classification of Squamata, including 4161 species of lizards and snakes', BMC Evolutionary Biology 13, 93. https://doi.org/10.1186/1471-2148-13-93 [ Links ]
Rambaut, A., 2014, Figtree, viewed 15 September 2021, from http://tree.bio.ed.ac.uk/software/figtree/. [ Links ]
Rambaut, A. & Drummond, A.J., 2009, Tracer, viewed 15 September 2021, from http://beast.bio.ed.ac.uk/Tracer. [ Links ]
Rasmussen, J.B., 2004, 'A review of Whyte's Water-snake, Lycodonomorphus whytii (Serpentes: Colubridae: Lamprophiinae)', African Journal of Herpetology 53(2), 155-162. https://doi.org/10.1080/21564574.2004.9635508 [ Links ]
Raw, L.R.G., 1973, 'A review of the dusky-bellied water snake, Lycodonomorphus laevissimus (Günther), with description of two new subspecies', Annals of the Natal Museum 21(3), 713-718. [ Links ]
Ronquist, F., Teslenko, M., Van Der Mark, P., Ayres, D.L., Darling, A., Hohna, S. et al., 2012 'MrBayes 3.2: Efficient bayesian phylogenetic inference and model choice across a large model space', Software for Systematics and Evolution 61(3), 539-542. https://doi.org/10.1093/sysbio/sys029 [ Links ]
Slowinski, J.B. & Lawson, R., 2002, 'Snake phylogeny: Evidence from nuclear and mitochondrial genes', Molecular Phylogenetics and Evolution 24, 194-202. https://doi.org/10.1016/S1055-7903(02)00239-7 [ Links ]
Spawls, S., Howell, K., Hinkel, H. & Menegon, M., 2018, A field guide to East African reptiles, 2nd edn., Bloomsbury Publicshing PlC, London. [ Links ]
Tamura, K., Stecher, G., Peterson, D., Filipski, A. & Kumar, S., 2013, 'MEGA6: Molecular evolutionary genetics analysis version 6.0', Molecular Biology and Evolution 30(12), 2725-2729. https://doi.org/10.1093/molbev/mst197 [ Links ]
Taylor, M., 1970, 'An Observation on the feeding habits of Lycodonmorphus rufulus', African Journal of Herpetology 6(1), 19-20. https://doi.org/10.1080/04416651.1970.9650767 [ Links ]
Vidal, N., Branch, W.R., Pauwels, O.S.G., Hedges, S.B., Broadley, D.G., Wink, M. et al., 2008, 'Dissecting the major African snake radiation: A molecular phylogeny of the Lamprophiidae Fitzinger (Serpentes, Caenophidia)', Zootaxa 66(1945), 51-66. https://doi.org/10.11646/zootaxa.1945.1.3 [ Links ]
Vienne, D.M., Giraud, T. & Martin, O.C., 2007, 'A congruence index for testing topological similarity between trees', Bioinformatics 23, 3119-3124. https://doi.org/10.1093/bioinformatics/btm500 [ Links ]
Wallach, V., Williams, K.L. & Boundy, J., 2014, Snakes of the world: A catalogue of living and extinct species, CRC Press, Boca Raton, FL. [ Links ]
Whiting, A.S., Bauer, A.M. & Sites, J.W., 2003, 'Phylogenetic relationships and limb loss in sub-Saharan African scincine lizards (Squamata: Scincidae)', Molecular Phylogenetics and Evolution 29(3), 582-598. https://doi.org/10.1016/S1055-7903(03)00142-8 [ Links ]
Uetz, P., Freed, P., Aguilar, R. & Hošek, J. (eds.), 2021, The Reptile Database, viewed 19 January 2021, from http://www.reptile-database.org. [ Links ]
Xia, X., 2013, 'DAMBE5: A comprehensive software package for data analysis in molecular biology and evolution', Molecular Biology and Evolution 30(7), 1720-1728. https://doi.org/10.1093/molbev/mst064 [ Links ]
Zaher, H., Murphy, R.W., Arredondo, J.C., Graboski, R., Machado-Filho, P.R., Mahlow, K. et al., 2019, 'Large-scale molecular phylogeny, morphology, divergence-time estimation, and the fossil record of advanced caenophidian snakes (Squamata: Serpentes)', PLoS One 14(5), e0217959. https://doi.org/10.1371/journal.pone.0217959 [ Links ]
Correspondence:
Chad Keates
chadkeates97@gmail.com
Received: 07 Oct. 2021
Accepted: 08 Feb. 2022
Published: 28 June 2022












