Services on Demand
Journal
Article
Indicators
Related links
-
Cited by Google -
Similars in Google
Share
The Independent Journal of Teaching and Learning
On-line version ISSN 2519-5670
IJTL vol.18 n.2 Sandton 2023
Academics' perceptions on online continuous professional development in higher education*
Sibongile Simelane-Mnisi
Tshwane University of Technology, South Africa, ORCID: 0000-0002-4213-7959
ABSTRACT
This study aimed to investigate academics' perceptions of online continuous professional development (OCPD) and the design and development of online modules in higher education. Fourteen academics from one faculty at the University of Technology in South Africa participated. In selecting the participants for this study, purposive and convenient sampling was applied. A qualitative case study approach was used. Data were collected through semi-structured interviews and open-ended questionnaires. Saldafia's thematic approach to analysis was used to analyse data using Atlas.ti. It was found that most of the academics who attended OCPD were able to build their module on IMFUNDO because the instructional designer provided the module structure or template. The findings revealed that the university's eChampions contributed immensely during the process by providing additional support in the departments. It is recommended that further studies be conducted on the students' perceptions of implementing the IMFUNDO modules developed in this study.
Keywords: academics' perceptions, online continuous professional development, instructional designers, online modules, higher education
INTRODUCTION
A transition from traditional to virtual learning has occurred over the past twenty years, particularly in continuing professional education and among non-traditional adult learners (Buxton, Burns & De Muth, 2012). Online learning is now a ubiquitous feature of the educational environment. Also, how academics are supported in creating online teaching methods is a key component of students' learning experience (Evans et al., 2020). It is critical when utilising online learning, to create learning technologies in a way that they encourage meaningful interaction because interaction influences students' perception of a technology's usability and value in achieving their learning objectives (Tawfik et al., 2022). Therefore, academics must encourage student engagement in an online environment by creating learning activities that foster engagement, interaction and participation.
For academics to be able to design and develop such learning materials, support from instructional designers is needed. Instructional designers have an in-depth understanding and vast knowledge of their field. Instructional design encompasses the process of creating learning experiences and materials by assessing needs, objectives, gaps and challenges, creating a plan, learning space and resources, and then developing material that engages learners with meaningful content, clear and purposeful activities, as well as evaluating the material's effectiveness (Power, 2019). For academics to apply these skills to design and develop their module, there has to be support from instructional designers (ID) through the use of relevant instructional design principles.
During the outbreak of the COVID-19 pandemic, professional development webinars supported higher education practitioners (Al-Naabi, 2023). At a Study University of Technology, the academics were empowered via online continuous professional development offered in webinars on the design and development of their modules on the learning management system known as IMFUNDO (Simelane-Mnisi, 2022a). IMFUNDO is the pseudonym for the learning management system (LMS) used at the university under study in this article (Simelane-Mnisi & Mji, 2020; Simelane-Mnisi & Mokgalaka-Fleischmann, 2022). In order to ensure that academics use effective design in their learning materials, the IMFUNDO teaching and empowerment [training] framework (ITEF) was used to improve the academics' digital competencies (Simelane-Mnisi, 2022b). The framework ensured that the online materials' quality standards were maintained. This was accomplished using modules from the Higher Education Qualifications Framework. Technology was incorporated into the curriculum to develop these modules, with the emphasis on constructive alignment.
This study investigated academics' perceptions of OCPD in higher education that focused on the IMFUNDO module design and development. Shahzad et al., (2023) argue that e-learning for continued professional development requires incorporating emerging technologies in line with changing job requirements and ensuring organisational sustainability. The argument from these authors suggests the significance of implementing continual development programs to make sure that the academics at the study university stay current with the digital change in education. This study investigates academics' perceptions of the OCPD programme on the design and development of online modules utilising open-ended and closed-ended questionnaires and interviews.
LITERATURE REVIEW
Professional Development Webinars for Educational Purposes
Evans et al. (2020) state that the purpose of the professional development course is to show academics how to use the Blackboard LMS's features and functions in various ways to assist student learning. It is essential to incorporate developing technologies in line with changing job requirements and ensure organisational sustainability when using e-learning for continued professional development (CPD) (Shahzad et al., 2023). Li and Yu (2022) argue that to fully utilise e-learning environments, effective individual academic professional development requires basic digital literacy. The study conducted in Hong Kong by Evans et al. (2020) revealed that the preferred method of professional development was blended learning which was effective in facilitating enhanced usage of the university's LMS. It may be argued in this study that a series of OCPD was conducted online to prepare academics to set up the learning material on IMFUNDO.
A growing number of educational institutions are using webinars to disseminate knowledge and skills in a way that has a significant and widespread impact (Amado-Salvatierra, Rizzardini & Chan, 2020; Buxton, et al., 2012). Webinars are digital technologies for delivering education and training through synchronous audiovisual communication between participants and academics who are remotely located (Gegenfurtner & Ebner, 2019). Higher education institutions should tailor webinar provisions to the demands and teaching and learning situations of their academic staff members to provide better and more effective professional development webinars (Al-Naabi, 2023). The professional development webinars reported in Al-Naabi (2023) covered topics relating to online pedagogy, course management systems, technologies for online teaching and learning, and online assessment. The OCPD proved successful as academics implemented their modules with students because they had the necessary skills and competencies to design and develop the online modules that fostered student engagement.
Academics' perception of webinar professional development
Librarians' continuous professional development is crucial to improve institutions in the present technology-driven world (Shahzad et al., 2023). For the academics in O'Dowd's (2022) study, participating in initiatives involving virtual environments gave academics excellent experience in methodological innovation and ongoing professional growth. It is for these reasons that this study sought to examine academics' perceptions of the OCPD programme whether it would yield similar sentiments. Academics believed that teacher collaboration was critical when dealing with creative activities such as integrating technology into teaching (O'Dowd, 2022).
Li and Yu (2022) found that some academics considered digital literacy training time-consuming and demanding. Amado-Salvatierra et al. (2020) reported that nonverbal cues, including body language, facial expression, and eye contact, are lost during the webinar session. Participants may become quickly distracted if the webinar is not engaging or moving along at a good speed (Gegenfurtner & Ebner, 2019). For some academics, participating in existing professional development programmes for digital competence felt difficult (Li & Yu, 2022). Nevertheless, although the differences were negligibly minor, webinars were slightly more effective than the control circumstances of online asynchronous LMSs and offline, face-to-face classroom training (Gegenfurtner & Ebner, 2019).
STUDY METHOD
In order to fulfil the aim of the study, the following question is posed: How do academics perceive the online continuous professional development (OCPD) for online module design and development? In order to answer this question, a qualitative case study was employed. This study used qualitative research grounded in the social constructivist paradigm, which holds that people seek an understanding of the world in which they live and work (Creswell, 2014). Hence, the researcher heavily relied on the participants' perspectives to understand the phenomenon being studied. A case study is a critical examination of a small sample of a particular real-world initiative, policy, institution, programme or system from several angles to understand its complexity and uniqueness (Cohen, Manion & Morrison, 2018). Data were gathered through semi-structured interviews and open-ended questionnaires. Saldafia's thematic approach to analysis was used to analyse data (Saldana, 2015). Finding meaning patterns (themes) through codes is a thematic analysis method (Saldafia, 2021). University approval was gained for this research's ethical conduct. The names used in the analysis of this study are pseudonyms.
Participants
The participating academics were selected from the population of one faculty at the University. In selecting the participants, purposive and convenient sampling were applied. The researcher purposefully selected participants from the Faculty of Science who were knowledgeable about the subject to best assist the researcher in understanding the problem and responding to the research question (Creswell & Creswell, 2018). Participants were also selected conveniently because the researcher was the ID who conducted the OCDP, and the academics were available and easily accessible at the time (Cohen et al., 2018). Fourteen academics from 14 departments in the Faculty of Science participated in the study. These academics attended the OCPD and designed and implemented their modules on the LMS.
Instrument and procedure
This study used open-ended questionnaires and semi-structured interviews to gather data from the participants.
Open-ended questionnaire
A semi-structured open-ended questionnaire was employed whereby the participants were asked to respond or comment on questions and statements. The semi-structured open-ended questionnaire provides a clear structure, sequence and focus; however, an open-ended format enables participants to reply in their own terms/words (Cohen et al., 2018). This study's questionnaire consisted of four questions:
• How did you experience the IMFUNDO continuous professional development?
• What did you learn from the OCPD?
• How will you evaluate the time given to prepare the learning design of your online modules on IMFUNDO?
• Indicate the support provided for you to design, develop and implement your online module.
Semi-structured interviews
Individual, semi-structured interviews were used. These interviews enabled the researcher to explore issues in greater depth, to understand how and why academics framed their thoughts in particular ways, and to understand how and why they related concepts, values, events, attitudes and behaviours (Cohen et al., 2018). Open-ended questions were mirrored in the interview questions. Skype was used to conduct the interviews online. Following transcription, the academics received the transcripts of the recorded interviews to confirm that the information had been correctly recorded.
FINDINGS AND DISCUSSION
The Atlas.ti Project titled 'IMFUNDO Continuous Professional Development' was developed through qualitative data analysis. The project included two primary documents relating to open-ended questions and interviews. The researcher created 36 codes. These codes were then grouped into four networks relating to IMFUNDO, learned, time, and support.
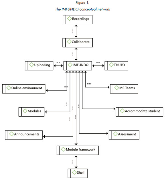
IMFUNDO
Academics were requested to respond to the question: How did you experience the IMFUNDO continuous professional development? From this question, the researcher generated 13 codes clustered into the theme IMFUNDO. Figure 1 shows the conceptual network IMFUNDO. It was found that the academics appreciated the opportunity to attend the OCPD on the learning design of online modules using the IMFUNDO. Dr Mtshali indicated that IMFUNDO offered a world-class platform for teaching and learning, and he was able to incorporate the practical component of the module on this platform. Mrs Mokoena reported that the IMFUNDO system offered more opportunities. Literature revealed that to upskill academics in digital delivery and improve the student experience, staff development is essential to ensure that specialised assistance for technology-enhanced learning is provided (Sumer, Douglas & Sim, 2021).

The findings revealed that most academics who attended our OCPD programme could build their module on IMFUNDO because the ID in the Faculty provided the module structure or template. Prof Adam indicated that, during the IMFUNDO OCPD programme, after the ID demonstrated the use of the online module framework, he was able to build the module. Dr Mooi mentioned that all her modules were already on IMFUNDO. For Ms Coetzer, designing module content on the new shell/template was not too difficult. These findings are supported by Cho et al. (2021) who showed that the LMS standard template/structure works. Simelane-Mnisi (2022) emphasised that the LMS template should be customised to suit the module offering as a one-size-fits-all template proved ineffective.
The online empowerment sessions were recorded using virtual conferencing tools such as Microsoft Teams or Collaborate. Mrs Mafa mentioned that the ID made professional development recordings available on the online module on IMFUNDO for future reference. Al-Naabi (2023) argued that webinars allowed for flexible lifelong learning engagement, programme delivery of professional development, and the development of academics' digital skills. This author asserted that academics who took part in webinars learned more about synchronous and asynchronous teaching techniques and were able to collaborate and discuss online pedagogy in a professional context.
It was discovered that academics uploaded learning material and created assessment activities to encourage student engagement in the online environment. Mr Botha mentioned that IMFUNDO contained numerous materials for the students to access. Mrs Hlaba indicated that the overall planning and teaching design was effective. She created assessment activities to ensure that students learn the material in the online environment. Research showed the impact of ID empowerment support for academics in designing and developing learning material was beneficial because of the increased use of LMS tools that encourages interactivity (Budiantara, Mustaji & Setyowati, 2023). These authors identified activities relating to teaching presence, learning videos, quizzes, discussion features, and task collecting points. Ms Ndlovu reported that she learned to accommodate and attend to students using IMFUNDO and to send announcements. Budiantara et al. (2023) argued that, compared to traditional methods, incorporating LMS tools can enhance learning outcomes and encourage student engagement with the activities posted by academics. The number of activities used, such as presence, learning videos, modules, quizzes, discussion features, and task collecting points, increased as a result of ID empowerment support for academics in designing and developing learning material, according to research (Budiantara, et al., 2023).
What was learned?
Academics were requested to respond to the question: What did you learn from the OCPD? The researcher generated seven codes from this question, clustered into the theme 'lesson learned'. Figure 2 presents the conceptual network 'lesson learned' from the OCPD. It was established that academics were exposed to various IMFUNDO tools with which they were unfamiliar when they used IMFUNDO prior to the OCPD programme. Prof Madala indicated that the OCPD prepared them to teach online. He was shown various tools he was unaware of and learned about them. Mr Maluleke mentioned that he learned much from OCPD about IMFUNDO tools' functionalities that could benefit and engage the student in online modules. Prof Adam indicated that OCPD on IMFUNDO provided the opportunity to learn and apply as they designed and developed the online modules. Mrs Zulu reported that OCPD on IMFUNDO was a learning process. Dr Madlala revealed that attending the continuous online sessions on IMFUNDO every day was a learning curve. The findings in this study were comparable to those reported by Patnaik and Gachago (2020) on OCPD on the use of LMS. These authors found that the Centre for Innovative Educational Technology delivered webinars that assisted the entire university. It was found that academics welcomed the IMFUNDO OCPD as it exposed them to the current use of technology to enhance teaching and learning. Dr Mokoena emphasised that academics should embrace this opportunity as technology will continue to develop further. They needed to push forward to stay relevant. The OCPD assisted the academics as they learned to upload materials to this system, set up meetings and hold online class (Sumer et al., 2021).

Time
Academics were requested to respond to the question: How will you evaluate the time given to prepare the learning design of your online modules on IMFUNDO? The researcher created seven codes from this question, grouped into the theme 'Time'. Figure 3 shows the conceptual network of lessons learned regarding time allocated for learning the design of online modules on IMFUNDO. It was discovered that the University allocated academics three months to design and develop their online module on IMFUNDO. The IDs were responsible for this task as they worked closely with the subject matter experts. Dr Mooi revealed that he attended all of the online sessions. He made time for it because he believed the time was allocated to prepare his modules on IMFUNDO. As academics, they needed to make positive or constructive use of the available time. Literature indicates that to become digitally literate, academics should evolve into new roles and acquire new skills and competencies that go beyond basic technical proficiency (Evans et al., 2020).

It was discovered that academics deemed three months for professional development as insufficient. However, they had to make the best of the time given. During the empowerment sessions, they were expected to plan, design and develop simultaneously. Thereafter they had to implement and evaluate their online modules. Mr Botha indicated that they had to execute the design and development with limited time allocated, ensuring that their online modules were ready for implementation. Mrs Hlaba reported that the time was too little to get the full value of IMFUNDO. Ms Ndlovu also mentioned that the timelines were very short. Prof Madlala indicated that the IMFUNDO OCPD was provided, but it was hectic. Evans et al. (2020) also referred to the limited time for professional development as these researchers found that to support academics in transforming their pedagogical approaches, once-off empowerments and seminars were insufficient. Furthermore, some academics experienced time constraints during this process as it was a difficult and stressful time in their career. Mr Maluleke indicated that this was a challenging time. However, the work had to be completed, and he had to produce interactive online modules on IMFUNDO. Dr Mtshali reported that it was an extremely stressful time initially, but as time went on, she felt more confident in using the IMFUNDO platform. Ms Coetzer said that it was time-consuming to do all of the design within a short time.
Support
Academics were requested to indicate the support they received regarding designing, developing and implementing their online module. The researcher created nine codes from their responses in this regard, grouped into the theme 'support'. Figure 4 illustrates the conceptual network of the support provided to academics during the OCPD.

The findings revealed that academics received substantial support during the OCPD of the IMFUNDO modules. Academics commended the support from the University, Faculty ID, eChampions and other academics. Prof Adam indicated that the support from the University was excellent, and Dr Mooi emphasised receiving exceptional support regarding online teaching. These findings were supported by Deliwe (2021), who reported that the champion in e-learning, advised other academics on how to use MOODLE more effectively and with a better understanding of its capability. It was found that continuous support assisted in reducing academics' stress levels. Mrs Mokoena said that with more OCPD and continuous support, the stress became less and easier to manage, and she could execute most of the IMFUNDO functions. Sumer et al. (2021) supported this sentiment, indicating that training/guides on new systems assisted academics in reducing their anxiety.
It was discovered that most academics applauded the Faculty ID's support. Mrs Mafa revealed that she was pleased because she gained a lot of experience as the Faculty ID offered informative OCPD. Mrs Hlaba indicated that during the OCPD activities, the institutional IDs offered continuous support and assisted them in ensuring that their online modules were ready for implementation. It was also established that the Faculty eChampions contributed immensely during the process by providing additional support in the departments. Literature shows that e-learning champions are critical in motivating, assisting and encouraging colleagues in their particular departments (Patnaik & Gachago, 2020). Mrs Hlaba indicated that appointing certain academics to be the champions in the process worked well. Mr Botha mentioned that he was quite impressed by how the ID and eChampions handled the entire matter. Gachago et al. (2017) support this argument. They further noted that in addition to assisting colleagues, the champions also shared their expertise outside of their areas. These authors further stated that relying on a core group of interdisciplinary champions with a broad skill set aids IDs in gaining influence in the department and fostering bottom-up innovation. Ms Coetzer said that the Faculty ID and Dr Mashaba and her team of champions did their best to guide and assist staff members in a short period of time. Ms Ndlovu reported that the eChampions worked well. Research revealed that champions should have a broad knowledge and vision of their role, motivate and promote innovation, adopt multiple perspectives, and work collaboratively with people (Howell & Higgins, 1990). In another study, champions viewed themselves as motivating learning in new ways and developing a higher interest in online delivery, which grew and enhanced their expertise as academics (Dennis, McCarthy & Glassburn, 2023).
The present study findings also revealed that, during the OCPD programme, the Faculty ID applied the IMFUNDO teaching and empowerment [training] framework (ITEF) as a mechanism to support academics (Simelane-Mnisi, 2022) and endured to cover the spectrum scope of learning design. Prof Madlala indicated that the Faculty ID covered all the different levels needed to assist both lecturers and students as much as possible. Mr Malukele revealed that the OCPD on IMFUNDO helped him significantly build his modules. It was discovered that, whenever academics encountered a problem, a solution was provided, and the Faculty ID was easy to contact. Ms Zulu indicated that if she experienced problems, there was a direct solution. Dr Madlala mentioned that, if academics did not understand something, the ID was accessible and provided answers. The findings further revealed that the Faculty WhatsApp community of practice group also provided immediate solutions to the faculty academics' questions and problems. Prof Adam felt they were very fortunate because the Faculty ID started the Faculty WhatsApp community of practice group prior to the online empowerment. The platform became handy as it was used effectively to solve the challenges encountered while working alone. When academics experience support, they develop a belief in change, which inspires them to put in extra effort and improve society (Law, 2022).
CONCLUSION
Through the OCPD programme, academics learned to use LMS digital resources to develop learning activities that encouraged participation, interaction, and engagement among students in a digital environment. Since an ID was knowledgeable in the field, it was imperative to provide necessary support to academics so that they could create their online modules using appropriate ID principles and relevant LMS tools and ensure constructive alignment as stipulated in the curriculum. The OCPD conducted webinars using the ITEF contributed to the improvement of academics' digital competencies as they had to create their IMFUNDO modules on their own. This was observed when academics.
In light of the study's findings, it is evident that the academics perceived OCPD using to IMFUNDO as successful. Through the OCPD programme, academics were taught to adopt LMS digital tools that foster student engagement in an online environment by creating learning activities that foster engagement, interaction, and participation. Furthermore, academics were provided with an LMS template that was tailored to the module offered; a one-size-fits-all template proved ineffective. It is for this reason that academics adopted transformative learning and were able to design and develop their material. It may be concluded from this study that the academics learned new and innovative ways of teaching online using IMFUNDO. It is, therefore, critical that for any OCPD to be successful, institutions provide time for academics to attend professional development, as academics often indicate that too much workload is a hindrance to their empowerment. Another critical aspect that came out of this study was the support that was provided from the University, Faculty ID, eChampions, and other academics in ensuring that the modules were developed to meet the university standard and the quality of online modules. It is seen from this study that academics were exposed to various IMFUNDO tools that were new to them but which they could use through the guidance and support offered by the Faculty ID and eChampions. The OCPD is essential for maintaining value-added output at the workplace and ensuring survival in the current rapid evolution and transformative education driven by technology.
RECOMMENDATIONS
Institutions of higher learning must continue to present OCPD in the form of webinars to attract more academics. It is recommended that further studies be conducted on students' perceptions of implementing the IMFUNDO modules developed in this study. A further study can be conducted with a larger sample. A mixed-method approach study could also be conducted in a similar context in higher education.
REFERENCES
Aliyu, J., Osman, S., Daud, M.F. & Kumar, J.A. (2021) Mathematics teachers' pedagogy through technology: A systematic literature review. International Journal of Learning, Teaching and Educational Research 20(1) pp.323-341, https://doi.org/10.26803/ijlter.20.1.18 [ Links ]
Al-Naabi, I. (2023) Did they transform their teaching practices? A case study on evaluating professional development webinars offered to language teachers during COVID-19. International Journal of Higher Education 12(1), https://doi.org/10.5430/ijhe.v12n1p36 [ Links ]
Amado-Salvatierra, H.R., Rizzardini, R.H. & Chan, M.M. (2020, September) The rise of webinars: thousands of learners looking for professional development. A practical case study. In 2020 IEEE Learning with MOOCS (LWMOOCS) pp.191 -194, https://doi.org/10.1109/LWMOOCS50143.2020.9234365
Budiantara, A., Mustaji, M. & Setyowati, R.R.N. (2023) Development of teaching materials based learning management system "Sifajargoro" to foster attitudes of responsibility and student learning outcomes in the subjects of civics fifth grade elementary school students. Edunesia: Jurnal Ilmiah Pendidikan 4(1) pp.294-311, https://doi.org/10.51276/edu.v4i1.346 [ Links ]
Buxton, E.C., Burns, E.C. & De Muth, J.E. (2012) Professional development webinars for pharmacists. American journal of pharmaceutical education 76(8) pp.1 -7, https://doi.org/10.5688/ajpe768155 [ Links ]
Cho, H.J., Zhao, K., Lee, C.R., Runshe, D. & Krousgrill, C. (2021) Active learning through flipped classroom in mechanical engineering: improving students' perception of learning and performance. International Journal of STEM Education 8(1) pp.1-13. [ Links ]
Cohen, L., Manion, L. & Morrison, K. (2018) Research methods in education (8th ed.). London, Routledge. [ Links ]
Creswell, J.W. (2014) Qualitative, quantitative and mixed methods approaches. Thousand Oaks, CA: SAGE. [ Links ]
Creswell, J.W. & Creswell, J.D. (2018) Research design: Qualitative, quantitative and mixed methods approaches (5th ed.). London, SAGE. [ Links ]
Deliwe, A.P. (2021, July) Factors essential for successful and sustainable e-learning. In 7th International Conference on Higher Education Advances (HEAd'21) Editorial. Universitat Politècnica de Valencia, pp.941-948.
Dennis, S.R., McCarthy, K.M. & Glassburn, S.L. (2023) Grievers, skeptics, pragmatists, converts, and champions: Social work educators' transition to online teaching. Journal of Social Work Education 59(2) pp.544-557, https://doi.org/10.1080/10437797.2021.2019644 [ Links ]
Evans, J.C., Yip, H., Chan, K., Armatas, C. & Tse, A. (2020) Blended learning in higher education: professional development in a Hong Kong university. Higher Education Research & Development 39(4) pp.643-656, https://doi.org/10.1080/07294360.2019.1685943 [ Links ]
Gachago, D., Morkel, J., Hitge, L., Van Zyl, I. & Ivala, E. (2017) Developing eLearning champions: a design thinking approach. International Journal of Educational Technology in Higher Education 14 pp.114. [ Links ]
Gegenfurtner, A. & Ebner, C. (2019) Webinars in higher education and professional training: A metaanalysis and systematic review of randomised controlled trials. Educational Research Review 28(100293) pp1 -19, https://doi.org/10.1016/j.edurev.2019.100293 [ Links ]
Howell, J.M. & Higgins, C.A. (1990) Champions of change: Identifying, understanding, and supporting champions of technological innovations. Organisational dynamics 19(1) pp.40-55, https://doi.org/10.1016/0090-2616(90)90047-S [ Links ]
Law, M.Y. (2022) A review of curriculum change and innovation for higher education. Journal of Education and Training Studies 10(2) pp.16-23, https://doi.org/10.11114/jets.v10i2.5448 [ Links ]
Li, M. & Yu, Z. (2022) Teachers' satisfaction, role, and digital literacy during the COVID-19 pandemic. Sustainability 14(3) pp.1 -19, https://doi.org/10.3390/su14031121 [ Links ]
Patnaik, S. & Gachago, D. (2020) November. Supporting departmental innovation in eLearning during COVID-19 through eLearning champions. In 2020 IFEES World Engineering Education Forum-Global Engineering Deans Council (WEEF-GEDC) pp.1-4. IEEE.
Power, R. (2019) What do instructional designers do? https://www.powerlearningsolutions.com/blog/what-do-instructional-designers-do (Accessed 29 January 2023).
Saldaia, J. (2021) The coding manual for qualitative researchers. The Coding Manual for Qualitative Researchers. Thousand Oaks, CA: SAGE. [ Links ]
Shahzad, K., Khan, S.A., Javed, Y. & Iqbal, A. (2023) E-Learning for continuing professional development of university librarians: A systematic review. Sustainability 15(1) pp.1-18, https://doi.org/10.3390/su15010849 [ Links ]
Simelane-Mnisi, S. (2022a) Effectiveness of quality review of the online modules used during emergency multi-modal teaching and learning in higher education. Public Administration and Development Alternatives (IPADA) pp.289-297.
Simelane-Mnisi, S. (2022b, October) Effectiveness of the capacity development programme on the creation of IMFUNDO Modules by the university teachers. In European Conference on e-Learning 21(1) pp.373-381. [ Links ]
Simelane-Mnisi, S. & Mji, A. (2020) Preparing lecturers for remote teaching and flexible learning during COVID-19 pandemic. In 13 Annual International Conference on education Research Innovation (ICERI2020) Virtual Conference. Seville, Spain, pp.9111 -9120.
Simelane-Mnisi, S. & Mokgalaka-Fleischmann, N. (2022) Training framework to enhance digital skills and pedagogy of chemistry teachers to use IMFUNDO. New updates in e-learning pp.33-50.
Sumer, M. Douglas, T. & Sim, K.N. (2021) Academic development through a pandemic crisis: Lessons learnt from three cases incorporating technical, pedagogical and social support. Journal of University Teaching & Learning Practice 18(3) pp.1 -14. [ Links ]
Tawfik, A.A., Gatewood, J., Gish-Lieberman, J.J. & Hampton, A.J. (2022) Toward a definition of learning experience design. Technology, Knowledge and Learning 27 pp.309-334. [ Links ]
Van, L.H.H. & Hiep, N.X. (2020) Motivating freshmen in learning vocabulary with innovative interactive whiteboard activities, harmony in diversity. In Proceedings of the Transcultural Society, Thailand, TESOL pp.172-196.
Date of Submission: 31 January 2023
Date of Review Outcome: 28 July 2023
Date of Acceptance: 20 August 2023
* The author thanks the National Research Funding and University Capacity Development Grant for financial support of the project.












