Services on Demand
Journal
Article
Indicators
Related links
-
Cited by Google -
Similars in Google
Share
Acta Theologica
On-line version ISSN 2309-9089Print version ISSN 1015-8758
Acta theol. vol.44 n.1 Bloemfontein 2024
https://doi.org/10.38140/at.v44i1.7665
ARTICLES
Multicultural Pentecostal congregations: Spaces for the inclusion of the gifts and ministries of women
D.N. AndrewI; W.J. SchoemanII; L.J.S. BotesIII
IDepartment of Practical and Missional Theology, University of the Free State, South Africa. E-mail: andrewdn@ufs.ac.za; ORCID: https://orcid.org/0000-0002-7388-1924
IIDepartment of Practical and Missional Theology, University of the Free State, South Africa. E-mail: schoemanwj@ufs.ac.za; ORCID: https://orcid.org/0000-0003-2454-9658
IIIFaculty of Economic and Management Sciences, Director: Research Development, North-West University, South Africa. E-mail: Lucius.Botes@nwu.ac.za; ORCID: https://orcid.org/0000-0002-5552-8342
ABSTRACT
The study investigates the extent of gender discrimination and prejudice in multicultural Pentecostal congregations and the potential for a future in which gifts and ministry contributions of women are foregrounded. Multicultural congregations were studied to explore the gifts that the ministry of women contributes to the work of the church and to the social cohesion of the congregation. This qualitative study collected data from men and women in five focus group discussions, with about 10 people in each group, held in five multicultural congregations. The data collected were analysed through the Atlas.ti program and findings were divided into themes that answered the question whether multicultural congregations create a space for the inclusion of the gifts and ministry of women.
Keywords: Multicultural congregations, Women, Social cohesion, Space, Inclusion
Trefwoorde: Multikulturele gemeentes, Vroue, Sosiale samehang, Ruimte, Inklusiwiteit
1. INTRODUCTION
The study is situated in the field of practical theology, which Miller-Mclemore (2012:5) describes as
an activity of believers seeking to sustain a life of reflective faith in the everyday, a method or way of understanding and analyzing theology in practice ... points to different spatial locations, from daily life to library and fieldwork, to classroom, congregation, and community, and, finally, to academic guild and global context.
The space that concerns us, in this instance, is congregational studies, defined by Nieman (2012:133) as "the disciplined process for examining the congregation holistically that uses multiple research methods". This is done without reducing the congregation "to an illustration of scholarly theory or an object for academic scrutiny", but by preserving its centrality and integrity.
There are four approaches used to study practical theology in Pente-costalism. First, some start with the Bible, applying key biblical texts to issues of practice; secondly, they recognise the role that ecclesial communities play and seek to examine their own tradition to dialogue with issues of practice; thirdly, they use empirical research methods in practical theology to have practical theological accounts of contemporary Pentecostalism; and lastly, there is some focus on the cultural embeddedness of all forms of Christianity, engaging with different forms of Pentecostalism worldwide (Cartledge 2012:588). The study argues for an integration of all these approaches because the interpretation of Pentecostal practices is based on their hermeneutical lenses; takes the pneumatological basis of their ecclesial tradition seriously; finds interdisciplinary and intersectional empirical methods helpful to understand practice, and uses decolonial and postcolonial lenses to understand Pentecostal Christianity.
2. INTERSECTIONAL DISCOURSE: GENDER LENS
Harcourt (2019) opines that intersectionality takes the intersections of gender with other social categories into account and uses the phrase "gender lens" as a metaphor to show how it is suffused with other areas. Segalo (2015:72) agrees that people's lives are very much entrenched in each other and are therefore interconnected, defining intersectional as the "overlapping" of social attributes such as gender, race, class, ability, religion, and sexual orientation. It means that systemic injustices and social equalities happen on multifacetted levels.
An important level pointed out by Harcourt (2019:364) is how power relations between men and women highlight gender bias; how it leads to unfair treatment of individuals, and how it becomes a denial of their basic rights, opportunities, and resources. From this, Harcourt (2019:367) derives that the impact of poverty, race, age, physical ability, sexual orientation, and gender cannot be separated in the search for inclusive economic and social justice for all persons. Auga (2022:618) agrees that an intersectional approach in gender studies should be aware of the "triple oppression" that women experience.
She confirms that the shift in the analysis of the intersection of gender, race, class, nation, sexuality, (dis)ability, age, species, and so forth influences a particular object of study. Auga (2022:615) observes that a gender-conscious theology broadens the scope from merely a focus on women's issues to also include issues of gender justice.
3. MULTICULTURAL CONGREGATIONS -INCLUSIVE OF WOMEN'S GIFTS AND MINISTRY?
Naidoo (2017:2) describes multicultural congregations as an unusual social phenomenon, presenting interesting examples of spiritual and social change and transformation. A multicultural congregation is defined as a congregation that recognises, embraces, utilises, and celebrates diversity, be it racial, cultural, gender, or generational. In such congregations, space is created for inclusivity to be intentional. They are critical of power dynamics and focus on relationship building, deep connections, interactions, mutual gifting, respect, and willingness to learn from each other (Naidoo 2017:3). Segalo (2015:73) raises the question as to whether women can truly function as equal citizens and occupy spaces equally with men, as they do not always have time to juggle between spaces? An earlier study by Redelinghuys et al. (1999), which focused on the banking sector, indicated that gender discrimination is more of a concern among women employees than role conflict. In short, women reported great skills of having to fulfil multiple roles and experienced hardly any role conflict.
The Apostolic Faith Mission (AFMSA) is a multicultural Classical Pentecostal church nowadays (Andrew et al. 2021) that formerly existed as a race-based church, with a White mother church and three daughter churches that happened to be Black, Coloured, and Indian (Kgatle 2017:1). The AFMSA has been a united church since 1996 and adopted a policy of one church, with one constitution, existing within one structure. There are critical voices about whether the wheels have turned for the AFMSA in terms of race relations (Resane 2018:2) and gender relations (Kgatle 2019:1). Intersectional scholarship warns against a silo approach when it comes to issues of race and gender. This article reports on the findings from a study that worked intersectionally, focusing on the intersection of race, class, gender, and age (Andrew et al. 2021). For the sake of this article, the focus in this part of the study is on gender relations and, more specifically, on how multicultural congregations offer a space for inclusivity to the gifts and ministry of women.
4. METHODOLOGY
The qualitative research method was used in the study to construct a detailed description of the social reality of gender groups in congregations. The connection between explanation and context produces well-founded cross-contextual generalities (Mason 2002). Babbie and Mouton (2001:270) regard in-depth (thick) descriptions and understanding of actions from the insider's perspective as helpful to understand social action in terms of its specific context rather than attempting to generalise to some theoretical population.
The research question in this study is whether faith communities, especially congregations in the AFMSA, can contribute to social cohesion, and more particularly whether intergroup contact theory (social contact theory) can assist in understanding and building social cohesion among gender groups in congregations.
The purpose of sampling is to collect specific cases, events, or actions that can clarify and deepen our understanding. Examples of non-randomised samples are accidental, quota, purposeful, and snowball samples (Nel & Schoeman 2015: 94). Strydom and Delport (2002:336) state that the overall purpose of the use of the relevant sampling techniques is to collect rich data, meaning a wide and diverse range of information collected over a relatively prolonged period of time.
Five multicultural AFMSA congregations from the five regions in the Western Cape participated in the research. The focus of the study was limited to the different race, economic, gender, and generation groups together. The sample consisted of a focus group of between six and 10 members that is representative of the four categories of race (White, Black, Coloured and Indian), gender (male and female), class (lower, middle and higher income levels), and age (younger, middle-aged, and senior adult members, between the ages of 18 and 80 years), who belong to multicultural congregations in the AFMSA that has been united for between 10 and 20 years.
Data was collected through focus group interviews.1 The participants were organised in focus groups of six to 10 persons and a structured interview schedule was used. The questions covered the four indicators of race, gender, class, and age and were administered to the participants.
The study follows the more generic data analysis strategy, whereby five phases interact, starting with the first step that describes the sample and the participants. The second step is organising the data into datasets that are clearly marked and labelled, followed by the third step, which is to transcribe the recorded verbal and non-verbal responses of participants. The researcher2read and re-read the text, memorising the data and writing responses in a reflective journal, after which data was saved in files to make the coding of data easier.
A computer data analysis program, Atlas.ti, was used to do the coding of data. The process of coding entails reading carefully through transcribed data, line by line, and dividing it into meaningful analytical units, marking the segments of data with symbols, descriptive words or unique identifying names. Inductive coding was followed whereby codes were developed while data was examined directly.
In the analysis process, the sequence followed in focus group discussions was as follows: different kinds of talk in the beginning (forming and storming), the middle (performing), and the end (mourning) were used. Using the inductive approach allowed one to read through the identified codes and find the themes or issues that recur in the data, which allows the categories to emerge from the data.
The coding process was done inductively, and after observing the responses of women participants, a broader understanding was obtained. It was helpful to analyse the responses of participants along labels that give a broader understanding of how far social cohesion and intergroup contact reduce prejudice and discrimination in congregations. Analysis was done along the four broad code categories of race, gender, class, and age as it is identified in the study and posed in the interview guides. These findings were integrated with the insights from social cohesion, intergroup contact theory, and congregational studies.
Van Asche et al. (2023:1) report that intergroup contact provides a reliable means of reducing prejudice, while others suggest its efficacy is undermined when historically advantaged groups are under threat and disadvantaged groups still experience discrimination. Overall, Van Asche et al. (2023:11) posit that contact is effective, even among groups that find it difficult to promote tolerance among them, stating that,
while contact promotes more, and perceived threat and discrimination less, intergroup tolerance, such perceptions do not necessarily constitute barriers to the beneficial outcomes of positive contact experiences.
Van Asche et al. (2023:13) conclude that their findings, which stem from a meta-analysis of 34 studies from 19 different countries including 63,945 respondents, do not only advance contact theory, but also confirm how valuable contact is as an intervention tool to reduce prejudice and intergroup conflict where it matters the most and increased out-group positivity.
The participants were purposely selected from multicultural congregations that Naidoo (2017:2) defines as interesting examples of spiritual and social transformation because it is a place that
recognises, embraces, utilises and celebrates the racial, cultural, generational, gender, and other diversity represented in the community and the church.
These congregations were predominantly White churches and situated in middle-class areas. In other contexts, especially in more traditional cultural settings, women's experiences are not reflecting that sense of being recognised, embraced and celebrated.
Mapuranga (2013) reports on male dominance in the religious space of African Independent Churches and how women are marginalised in both church and society but also reclaim their power in those settings. Gabaitse (2015) observes that spaces for women in the Pentecostal Movement remain ambivalent and full of tensions and paradoxes, given the experience of being part of democratic worship and practices, while they are at the same time denied occupying positions with their male counterparts.
Participants from the study were mostly from multicultural contexts and may be more integrated on a class level. This corroborates findings that racial reconciliation between Black and White South Africans in higher income levels improved more than that in lower income levels (Wale 2013). Bornman (2011:743) also confirms that South Africans living in more urbanised and affluent areas hold more positive intergroup attitudes than the population as a whole. This is explained by enhanced intergroup contact, extended contact effects, as well as higher educational levels.
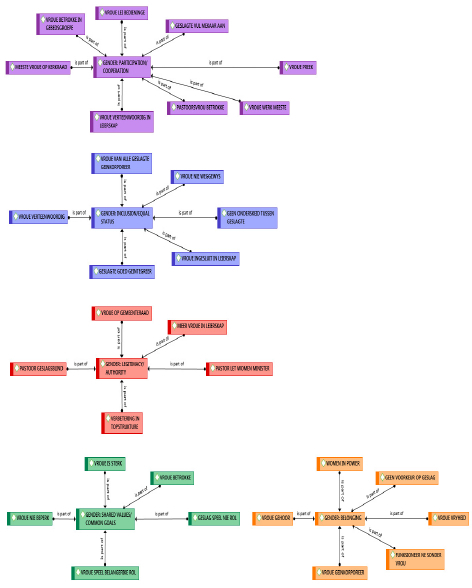
5. FIGURATIVE DISPLAY OF RESPONSES

6. DISCUSSION OF FINDINGS
Nieuwenhuis (2007:113) posits that the aim of interpreting data is to make findings and draw conclusions from the data in relation to what is already known and bring new insights or corroborate existing knowledge. Conclusions and interpretations are made on the basis of collected data in the study, which denotes both the process and the outcome of the research (Teddlie & Taskakorri 2009:288). The findings are organised around the five themes that emanate from the data, consistent with the theoretical framework from the social cohesion and intergroup contact theory. The five themes are belonging, inclusion and equal status, participation and cooperation, legitimacy and authority, as well as shared values and common goals.
6.1 Belonging
Participants from all five congregations provided positive feedback on the role women play in their congregations. Women from all generations experience a sense of belonging because they are incorporated in the ministry and leadership of the church: "ervaar vrou van alle geslagte en vlakke geïnkorporeer"3 (2:27),4"integrasie wat geslagte betref is goed, nie teen vroue gediskrimineer"5 (2:37). Women feel that they have just received support because gender does not play a role: "Vandat ek die bediening begin het, het ek nog net ondersteuning gekry/geslag speel nie n rol"6 (2:66). Participants regard the opportunities for women to participate as a sign of their acceptance and belonging to the ministry and leadership of the congregation. Most of the participants in the groups were women and such responses reflect an honest appraisal of their sense of belonging in the congregation.
6.2 Inclusion and equal status
Participants opine that they are included in the ministry and leadership of their congregations: "vroue is orals verteenwoordig, vroue is op die gemeenteraad goed verteenwoordig"7 (2:18), "Women are involved in the ministry, if good in an area you are put in there" (2:43, 44). Women are included on an equal basis with men because of their talents and giftedness, not on the basis of their gender. One participant stated that there is "[n]o distinction between male and female in the church" (2:54). From this, we can conclude that the overall experience of women in the church is that they feel included and that they can participate on an equal basis with members in the congregation.
When women experience a sense of belonging, they do not regard themselves as inferior but as equal to men and they can be included in all aspects of ministry and leadership.
6.3 Participation and cooperation
Women are participating and cooperating in the ministry and leadership of all congregations. Participants listed various ministries where women are participating in their congregations and varying from prayer groups, welfare, cell groups, dance ministry, worship ministry, women ministry, youth ministry, and so forth. A participant from congregation one stated: "[E]k sal vrymoedigheid hê om betrokke te kan wees, geen diskriminasie in die kerk, om jou geestelike bediening uit te leef"8 (P2:15).Women participants experience no discrimination and have the freedom to live their spiritual ministry out in the congregation. Women feel heard and get cooperation from those involved in the ministries they lead. The preaching ministry that was only reserved for men in the past is also now shared by women:"Gee kansel af vir vroue"9(2:35).
6.4 Legitimacy and authority
There is legitimacy and support for the involvement and ministry of women in congregations. Leadership of women is not reserved for certain ministries but they are also allowed to lead in church councils: "vroue is op die gemeenteraad goed verteenwoordig"10, "Vroue is in die beheerraad ... die Beheerraad is 10 en 2 is vroue" (2:36). A participant stated that, ten years ago, there were no women serving in leadership: "10 jaar terug was hier geen vrou in leierskap en laaste 3 jaar heel paar vroue in die leierskap"11 (2:48). Although women are involved in ministries, they are not always included in senior leadership teams: "Plek vir verbetering by topstrukture"12(2:70).
Women are deflnitely becoming more and more part of leadership in the church and enjoy support from the authority structure (of which some women are part), but Kgatle (2019: 4) argues that women are still misrepresented in leadership structures, whether local, regional or national bodies in the AFMSA. They are allowed to participate but not many of them are leading congregations or regions because of patriarchy and the lack of gender equality in leadership. Women should rise and fight the battle of oppression embedded in the pillars of the temple as they rose to flght injustice in society.
Participants expressed the value of respect and belief in the strength of women: "Vroue kan net so 'n sterk leier wees, daar is dinge wat vroue kan doen wat mans nie kan doen"13(2:12), "Ek dink vroue is sterk ... ek het groot respek vir 'n vrou"14(2:20; 25). There is also the belief that "women have a role to play in the ministry and leadership of the congregation ... Women are involved in the ministry"(2:43), "Women leadership is much stronger in the church" (2:45). One of the participants mentioned that he has respect for women and that they are heard: "Ek het groot respek vir 'n vrou, in vorige kerk het jy nooit vroue hoor praat"(2:25).15 Another participant confirmed that women are heard and get cooperation from members: "Ons word gehoor en kry baie samewerking deur mense in ons bediening" 16(P2:50).
The strong presence of female members among the participants in all focus groups, which is also supported by the reality of more female members in gender representation in congregations, provides a useful picture of women's experience in the ministry and leadership of congregations. Women are well represented in the various ministries of congregations and are part of the governing body of their churches. In the past, these positions were mostly allocated to men, which implies a greater degree of equality and inclusion of women in decision-making structures. The support of these structures by the pastor and his wife helps break down stereotypes and leads to greater involvement of women in ministries.
6.5 Shared values and common goals
Participants expressed the value of respect and belief in the strength of women. There is a great deal of respect for women and they are really heard, enjoying the cooperation from everyone when they lead. This can form the basis of a renewed rejection of gender injustices, especially gender-based violence that is fed by the belief that women are created second and are from a weak and inferior nature. Involvement of women from a young age in ministries and leadership creates a culture of equal partnership between the sexes and can help appreciate the giftedness and talents of women, breaking down sexism and patriarchy, which form the basis of gender-based violence and discrimination against women.
7. MULTICULTURAL CONGREGATIONS: VALUABLE SPACES FOR WOMEN
This section analyses the findings from the empirical research to corroborate whether multicultural congregations can be spaces for social cohesion; more specifically, whether intergroup contact reduces discrimination against women.
7.1 Multicultural congregations offer women a space of belonging
The element of belonging is confirmed to be one of the conditions to be met for cohesion to take place and reduce or eliminate inequality and injustice. All women feel that they belong, due to their incorporation into ministries and leadership in the church. Their participation in the various ministries of the church makes them feel accepted. Over half of the participants were women and these results are an honest view about women's sense of belonging in the congregation. Saying to women how much a congregation appreciates them does not suffice; it should be shown in these actions of trust, for example leadership opportunities, to a group that is mostly the largest group in the congregation.
Participants clearly feel that they belong. Kgatle (2019:5) observes that the power of the emancipation and empowerment of women lies within them and no one else. They have the power to break the silence that is put upon them through the misreading of the Pauline prohibition of women in 1 Timothy 2:11-15 and ultimately abuse by the male leaders of churches for centuries to force women into keeping quiet in church and ensuring that they always submit to men. This causes women to remain silent and inferior and remain submissive in abusive relationships. There is, however, an indication that a church that creates a platform for women to have a sense of belonging frees them to break their silence and step out of the submissive mould.
As indicated earlier, in other religious and cultural contexts, women do not always experience the space as belonging, rather with ambivalence and paradox. On the one hand, women are accepted as equally spirit-filled with men but when it comes to occupying equal positions with men they uphold male power (Gaibetse 2015:2). Audu and Eregare (2021:2160) view the Pentecostal Movement as an opportunity for the incorporation of women into active ministry and leadership. Given the entrenchment of male-dominated practices in African Christianity, Audu and Eregare (2021:2165) express "the need for more work in reducing prejudices in church groups that are still restricting women from aspects of ministry". The findings from the study indicate that multicultural congregations can offer such a space.
7.2 Multicultural congregations are spaces where women enjoy equal status and inclusion
Another element to be met that forms part of the conditions for social cohesion between diverse groups and inequality to be reduced is that all should feel included and enjoy equal status. Women are included in the ministry and leadership of their congregations on an equal basis with men because of their talents and giftedness, not on the basis of their gender. They do not view themselves as inferior but equal to men and they can be included in all aspects of ministry and leadership. Equal status and equal opportunity should go hand in hand because, as will be noted later, social justice feminism requires both recognition of women's giftedness and talents and distribution of their abilities into all areas of ministries and leadership.
Yong (2007:19) argues for a pneumatological theology of inclusion, which means that the gift of the Spirit is extended to those who were most oppressed and marginalised in the ancient world, such as women and slaves. He further states that an egalitarian impulse was pervasive among classical Pentecostals who understood that God was no respecter of persons in choosing to pour out the Spirit on daughters and maidservants as well. Gabaitse (2015) agrees that Pentecostalism foregrounds the Holy Spirit and embraces women as a space while it simultaneously excludes women through their use of the bible and marginalisation.
7.3 Multicultural congregations are spaces where women participate and cooperate
Participation and cooperation are both central elements of social cohesion and intergroup contact theory, emphasised as important conditions to be met. There is no discrimination against women. This feeds their eagerness to participate and cooperate with all facets of the ministry. Ministries vary from prayer groups, welfare, cell groups, dance ministry, worship ministry, women's ministry, youth ministry, and so forth, which make women say that there is no discrimination and that they are free to live out their spiritual ministry in the congregation. Women feel heard and get cooperation from those involved in the ministries they lead. The preaching ministry that was only reserved for men in the past is also now shared by women who feel they belong and are included, believing that they can participate equally with men in the church and feeling free to cooperate in the various ministries of the congregation. Women feel that their humanity as equal persons is recognised and a first step to creating cohesive spaces where women operate on the same level with men.
When women feel that they belong and are included, they believe easily that they can participate equally with men in the church and feel free to cooperate in the various ministries of the congregation. Acknowledging their humanity as equal persons is the flrst step to creating cohesive spaces where women operate on the same level as men because their oppression is along race, gender, and class lines (Segalo 2015:76). In the past, women were oppressed, marginalised, and dominated in a male-centred world, but women need to rediscover their roots that provide them with the right to redefine, decide, and act upon freedom from oppression and creation of emancipation (Wood 2017:9). In order to have more participation of women, myths about women should be discarded and the kind of participation required should not enforce heteronormative femininity but one that encompasses the diversity of women's sexualities, self-representations, and identifications (Engh & Potgieter 2015:55).
7.4 Multicultural congregations are spaces where women are legitimate leaders with authority
Legitimacy and authority are conditions that address issues of leadership and recognition of women's agency. Women serve as members of the church council and not that they are reserved for extramural ministry. Women are definitely becoming more and more part of leadership in the church and enjoy support from the authority structure. There are calls for more senior positions for women in church leadership, especially in the AFMSA (Kgatle 2019), and these congregations show at the local level that it is possible. It is built on the premise that women are equally created as men and that women leadership in the church is much stronger than men's. Nadar (2018) proposes that the church should get rid of the theology of male headship, supremacy and female submission, which submit women and girls to male authority that built the fabric of the family with harmful ways, in order to exert authority and power.
Churches with such a balanced representation of women have a good opportunity to become models to the world when women move from personal assistants and administrators to leaders in the church and society and if this is not done (at the local, regional, national and international level), the church will remain a male-dominated territory in terms of its leadership (Kgatle 2019:4). Gabaitse (2015:3) concurs that the leadership model of some Pentecostal churches is autocratic and hierarchical and promotes male authority that places women and children at the bottom. In that sense, it does not promote the full dignity and rights of women. Findings from this study on multicultural congregations and women inclusion in leadership positions hold the potential to be an embracing and empowering space.
7.5 Multicultural congregations are spaces where women share values and goals
The last conditions to be met for cohesion and intergroup contact to take place are that members should share the same values and goals. Kgatle (2019) is of the view that a truly diverse church will recognise and confess the sin of patriarchy and restore women to their rightful place as co-heirs of the reign of God in church and society. Nel (2019:6) contends that such a view is in line with a contextual Pentecostal theology that successfully relates to the human dignity and cultural identities of formerly dominated, oppressed, and marginalised people. It connects the early Pentecostal with contemporary society that embraces a multicultural, interracial community that gives a voice to the poor, both spiritually and socio-economically.
Some dissenting voices question whether Pentecostal spaces are able to promote values of dignity and the full rights for women (Gaibatse 2015:3; Parsitau 2019:31). While they are carving spaces for their own empowerment, they are still enforcing male dominance. In that sense, they are women without limits and remain limited women. Manyonganise (2015:5) refers to the ambivalence of the value of ubuntu in relation to gender, being oppressive towards women and at the same time being liberative. Drawing from the concept of womanism, Manyonganise (2015:6) views ubuntu as an opportunity for men and women to create a space for dialogue. The next section concludes that multicultural congregations can offer such a space for listening, caring, and action.
8. MULTICULTURAL CONGREGATIONS: SPACES FOR LISTENING, CARING, AND ACTION
Multicultural congregations are spaces that create an inclusive identity where people are different but open to hearing each other's stories (Naidoo 2017). In such spaces, hermeneutics of listening is cultivated and applied (Nell 2018; Dames 2017; Osmer 2008). The "other" is included, embraced, and treated justly and peacefully (Noort & Noort 2012), while injustices and wounds from the past are addressed through constructive confrontational dialogue (Koopman 1998).
Niemandt (2011:1) calls it a space creating dialogue that is powerless, opens up thinking, and adheres to God's call for a mission where all people work together for healing and justice in partnerships of mutuality and respect. Christian mission has always been associated with the power of the Holy Spirit that is not compelled by human might but is a power of embrace. It is within that space where women are embraced and not coerced, a space where they are listened to. The study confirms what Auga (2022:627) proposes, that a possible fruitful approach to studying gender and religion as categories within the analysis of the broader concept of diversity, helps understand religious and ethnic minorities in contemporary urban complexities.
9. CONCLUSION
The church, in general, and more specifically the AFMSA were not always appreciative of the gifts and ministry of women; their exclusion from certain parts of ministry indicates that they did not always share equal membership with men and not allowed equal opportunities in ministry and leadership positions. Research indicates that multicultural congregations have a space to offer women for greater and authentic inclusion and participation in the church.
Communities of faith can be repositories of social cohesion and through intergroup contact reduce discrimination and inequality among members. Multicultural congregations are spaces that women can occupy equally with men; it provides opportunities for them to enjoy equal status in both membership and ministry. It is a space where they have a sense of belonging, are included in all aspects of the congregation, participate willfully, and cooperate in everything with men as equal partners in God's mission, stand in leadership at all levels, and share with men values of respect, and are committed with them to the common goals of the congregation.
BIBLIOGRAPHY
Andrew, D.N., Schoeman, W.J. & Botes, L.J.S. 2021. Faith communities and social cohesion: The case of congregations in the Apostolic Faith Mission of South Africa. Stellenbosch Theological Journal 7(2):1-21 [Online.] Retrieved from: https://doi.org/10.17570/stj.2021.v7n2.a8 [20 January 2022]. [ Links ]
Audu, S.D. & Eregare, E.O. 2021. Women and Christianity in Africa. In: O. Yacob-Haliso & T. Falola (eds), The Palgrave handbook of African women's studies (Switzerland: Palgrave Macmillan), pp. 2151-2168. https://doi.org/10.1007/978-3-030-28099-4_171 [ Links ]
Auga, U.E. 2022. Gender studies. In: B. Weyel, W. Grab, E. Larty & C. Wepener (eds), The international handbook of practicai theology (Berlin/Boston: De Gruyter), pp. 615-631. https://doi.org/10.1515/9783110618150-047 [ Links ]
Babbie, E. & Mouton, J. 2001. The practice of social research. Oxford: Oxford University Press. [ Links ]
Bgrnmann, E. 2011. Patterns of intergroup attitudes in South Africa after 1994. International Journal of Intercultural Relations 35:729-748. https://doi.org/10.1016/j.ijintrel.2011.06.006 [ Links ]
Cartledge, M.J. 2012. Pentecostalism. In: B.J. Miller-Mclemore (ed.), The Wiley-Biackwell companion to practicai theology (West Sussex: Blackwell), pp. 587-595. https://doi.org/10.1002/9781444345742.ch56 [ Links ]
Dames, G. 2017. Practical theology as embodiment of Christopraxis-servant leadership in South Africa. HTS Teoiogiese Studies/Theological Studies 73(2):1-9. https://doi.org/10.4102/hts.v73i2.4364 [ Links ]
Engh, M. & Potgieter, C. 2015. Social cohesion, sexuality, homophobia and women's sport in South Africa. African Centre for the Constructive Resolutions of Disputes 15(3):37-60. [ Links ]
Gabaitse, R.M. 2015. Pentecostal hermeneutics and the marginalisation of women. Scriptura: Journal for Contextual Hermeneutics in Southern Africa 114(1): 1-12. https://doi.org/10.7833/114-0-1043 [ Links ]
Harcourt, W. 2019. What a gender lens brings to development studies. In: I. Baud, E. Basile, T. Kontinen & S. Von Itter (eds), Building development studies for the new millennium. (Cham: Palgrave Macmillan), pp. 361-380. https://doi.org/10.1007/978-3-030-04052-9_16 [ Links ]
Kgatle, M.S. 2017. A socio-historical analysis of the sections in the Apostolic Faith Mission of South Africa from 1908 to the present. Verbum et Ecciesia 38(1), a1668. https://doi.org/10.4102/ve.v38i1.1668 [31 January 2023]. [ Links ]
Kgatle, M.S. 2019. Gender dimensions in Pentecostal leadership: The Apostolic Faith Mission of South Africa as a case study. Verbum et Ecclesia 40(1), a1980. https://doi.org/10.4102/ve.v40i1.1980 [31 January 2023]. [ Links ]
Koopman, N. 1998. Racism in the post-apartheid South Africa. In: L. Kretzschmar & L. Hulley (eds), Questions about morality and life (Pretoria: JL van Schaik), pp. 153-167. [ Links ]
Manyonganise, M. 2015. Oppressive and liberative: A Zimbabwean woman's reflections on ubuntu. Verbum et Ecclesia 36(2):1-7. https://doi.org/10.4102/ve.v36i2.1438 [ Links ]
Mapuranga, T.P. 2013. AlCs as gendered space in Harare, Zimbabwe: Revisiting the role and place of women. Studia Historiae Ecclesiasticae 39(2):303-317. [ Links ]
Mason, J. 2002. Qualitative researching. London: Sage. [ Links ]
Miller-Mclemgre, B.J. 2012. Introduction: The contributions of practical theology. In: B.J. Miller-Mclemore (ed.), The Wiley-Blackwell companion to practical theology (West Sussex: Black-well), pp. 1-20. https://doi.org/10.1002/9781444345742.ch [ Links ]
Nadar, S. 2018. Moral responsibility for Omotoso lies with the churches. News24, 26 October. [Online.] Retrieved from: https://www.news24.com/news24/moral-responsibility-for-omotoso-lies-with-the-churches-20181026 [31 January 2023]. [ Links ]
Naidoo, M. 2017. The potential of multicultural congregations in supporting social reconciliation. HTS Teologiese Studies/Theological Studies 73(4), a4622. https://doi.org/10.4102/hts.v73i4.4622 [31 January 2023]. [ Links ]
Nel, M. 2019. Pentecostals and the marginalised: A historical survey of the early Pentecostal movement's predilection for the marginalised. HTS Teologiese Studies/ Theological Studies 75(1), a5184. [Online.] Retrieved from: https://doi.org/10.4102/hts.v75i1.5184 [15 June 2022]. [ Links ]
Nel, M. & Schoeman, W.J. 2015. Empirical research and congregational analysis: Some methodological guidelines for the South African context. Acta Theologica Supplementum 22:85-102. https://doi.org/10.4314/actat.v21i1.7S [ Links ]
Nell, I.A. 2018. Transforming congregational culture: Suburban leadership perspectives within a circuit of the DRC. Scriptura 114(2):285-302. https://doi.org/10.7833/114-0-1047 [ Links ]
Nieman, J.R. 2012. Congregational studies. In: B.J. Miller-Mclemore (ed.), The Wiley-Blackwell companion to practical theology (West Sussex: Blackwell), pp. 133-142. https://doi.org/10.1002/9781444345742.ch12 [ Links ]
Niemandt, C.J.P. 2011. "Mission and power" - The relevance of the Edinburgh 2010 discussion on the theological engagement with violence. Verbum et Ecclesia 32(2), a491, 7 pages. https://doi.org/10.4102/ve.v32i2.491 [Online.] Retrieved from: [20 December 2022]. [ Links ]
Niewhenhuis. J. 2007. Qualitative research designs and data-gathering techniques. In: K. Maree (ed.), First steps in research (Pretoria: J.L. van Schaik), pp. 72-103 [ Links ]
Noort , G. & Noort, M.C. 2012. The "other" contributes equally some theological and psychological perspectives on constructing inclusive Christian identity. The Ecumenical Review 62(4):500-518. https://doi.org/10.1111/erev.12007 [ Links ]
Osmer, R.R. 2008. Practical theology. An introduction. Grand Rapids, MI: Wm B. Eerdmans. [ Links ]
Parsitau, D.S. 2015. Pentecostal hermeneutics and the marginalization of women. Scriptura 114(1):1-12. https://doi.org/10.7833/114-0-1043 [ Links ]
Parsitau, D.S. 2019. Women without limits and limited women: Pentecostal women navigating between empowerment and disempowerment in Kenya. Christianity and Social Change in Contemporary Africa 1:23-56. https://doi.org/10.2307/j.ctv12pnnq5.5 [ Links ]
Redelinghuys, N., Botes, L.J.S. & De Wet, M. 1999. Role conflict among women employees: Fact or fiction? Society in Transition 30(1):54-68. https://doi.org/10.1080/10289852.1999.10520168 [ Links ]
Resane, K.T. 2018. Pentecostals and apartheid: Has the wheel turned around since 1994? In die Skriflig 52(1), a2259. [Online.] Retrieved from: https://doi.org/10.4102/ids.v52i1.2324 [15 June 2022]. [ Links ]
Segalo, P. 2015. Gender, social cohesion and everyday struggles in South Africa. Psychology in Society 49:70-82. https://doi.org/10.17159/2309-8708/2015/n49a6 [ Links ]
Strydom, H. & Delport, C.S.L. 2002. Sampling and pilot study in qualitative research. In: A.S. De Vos, H. Strydom, C.B. Fouche & C.S.L. Delport (eds), Research at grassroots - For the social sciences and human services professions (Pretoria: Van Schaik), pp. 333-338. [ Links ]
Teddlie, C. & Taskakorrie, a. 2009. Foundations of mixed methods research: Integrating quantitative and qualitative approaches in the social sciences. London: Sage. [ Links ]
Van Assche, J., Swart, H., Schmid, K., Al Ramiah, A., Christ, O., Kauff, M., Rothmann, S., Sevelkoul, M., Tausch, N., Wölfer, R., Zahredinne, S., Saleem, m. & Hewstone, M. 2023. Intergroup contact is reliably associated with reduced prejudice, even in the face of group threat and discrimination. American Psychologist. Advance online publication. https://doi.org/10.1037/amp0001144 [ Links ]
Wale, K. 2013. Confronting exclusion: Time for radical reconciliation. South Africa Reconciliation Barometer Survey: 2013. Report: Institute for Justice and Reconciliation, pp. 1-43. [ Links ]
Wood, H. 2017. Feminists and their perspectives on the church fathers' beliefs regarding women: An inquiry. Verbum et Ecclesia 38(1):1-10. https://doi.org/10.4102/ve.v38i1.1692 [ Links ]
Yong, A. 2007. Poured out on all flesh: The spirit, world Pentecostalism and the renewal of theology and praxis in the 21st century. PentecoStudies 6(1):16-46. [ Links ]
Date received: 12 October 2023
Date accepted: 1 April 2024
Date published: 28 June 2024
1 Ethical clearance for the project was obtained from the University of the Free State (UFS) and from the Apostolic Faith Mission (AFMSA). Consent was obtained from participants and no incidents of harm or discontent were reported.
2 The researcher was conscious of his biases as a male and was challenged by the gender lens during the study.
3 "experience women from all generations and levels are incorporated." (2:27).
4 From the Atlas.ti coding process, the four categories of race, gender, class and age were identified as main themes; therefore, the 2 indicates the main theme of gender and the number 27 refers to the contribution of a participant in that category.
5 "integration of all generations is good, no discrimination against women." (2:37).
6 "Since I started this ministry, I have only received support/gender does not play a role." (2:66).
7 "women are represented everywhere, they are also represented on the council of the assembly." (2:18)
8 "...I will have confidence to become involved, no discrimination in the church to live your ministry." (2:15).
9 "Women share the pulpit".
10 "women are represented on the council of the assembly", "Women are on the church's governing body ... the governing body is 10 and 2 of them are women (2:36).
11 "10 years ago, there were no women in the leadership and for the past three years we have about 3 women on the leadership." (2:48).
12 "room for improvement in the top structure." (2:70).
13 "women can also be strong leaders, there are things that women can do that men can't do." (2:12).
14 "I think women are strong ^ I have huge respect for a woman" (2:20, 25).
15 "I have huge respect for women ^ in a previous church I have never heard women speak" (2:25).
16 "We are heard and receive cooperation from those people involved in our ministry" (2:50).












